据新社通app获悉,养老保险是与参保人退休后的待遇相关的,只有达到了一定的缴费水平,退休后才能享受较好的待遇水平,也就是说缴费水平过低的话,那么未来能够享受的养老金水平也会比较低。而养老保险保费需要根据缴费基数确定。下面随新社通app小编一起来看看苏州2024-2025年养老保险缴费基数是什么?要交多少钱?
苏州养老保险缴费基数2023年最新标准 一个月最低要交多少钱?举例说明

据新社通app获悉,苏州职工养老保险的缴费金额通常是根据职工的工资总额和缴费比例来计算的。以下是一个具体的例子来说明这一计算过程:
假设苏州某企业职工的工资收入为4494元/月,且该工资收入高于当地公布的养老保险缴费基数下限,但低于缴费基数上限。那么,该职工的月缴费基数即为4494元。
单位缴纳部分:根据一般的缴费比例16%,单位每月为该职工缴纳的养老保险费金额为4494元×16%=719.04元。
个人缴纳部分:同样根据一般的缴费比例8%,该职工每月需要缴纳的养老保险费金额为4494元×8%=359.52元。
据新社通app养老保险计算器显示,该职工每月总共需要缴纳的养老保险费金额为719.04元(单位部分)+ 359.52元(个人部分)= 1078.56元。
需要注意的是,上述例子中的缴费比例仅作为参考,实际缴费比例可能因地区和法规的不同而有所差异。此外,对于工资收入低于缴费基数下限或高于缴费基数上限的职工,其缴费基数的计算方式也会有所不同。具体计算方法可咨询当地社保部门或相关机构。
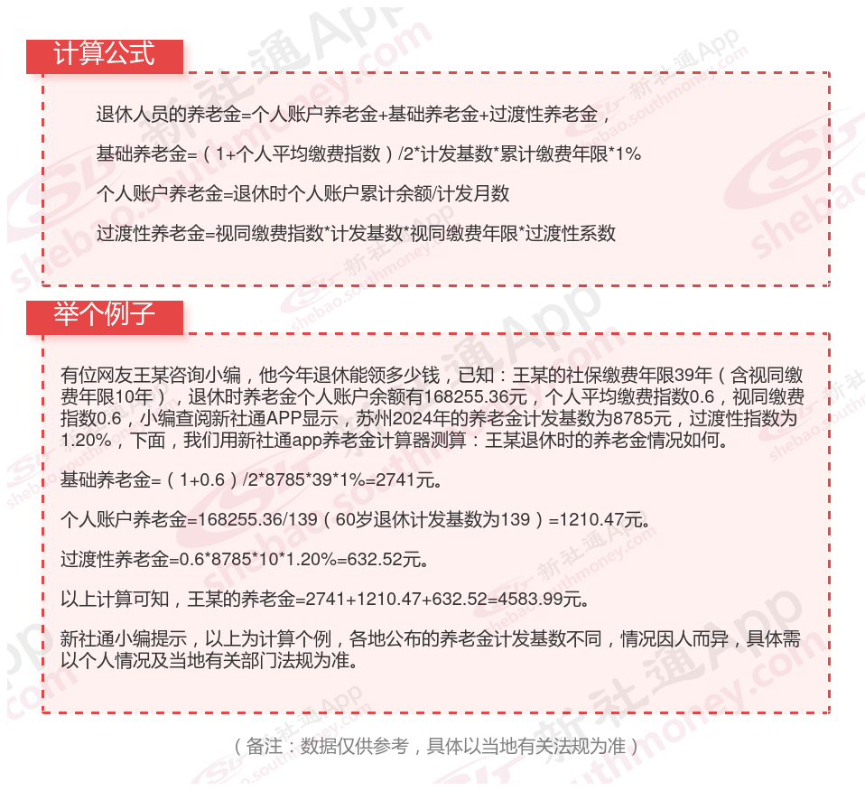
苏州养老保险退休能领多少钱?(在线计算举例说明)

温馨提示:本数据仅供参考!具体需以当地有关法规为准!
养老保险个人账户怎么查询?几种方法任您选择
个人养老保险查询方法主要有以下几种:
1、持本人身份证或社保卡号直接到各市社保中心养老保险处查询;
2、当地社保中心统一咨询电话12333;
3、当地人社网站如开通查询功能:
1)查找点击“养老保险个人账户查询”一栏;
2)在在“养老保险个人账户查询”的方框中输入身份证号码和密码(或社保号);
3)然后点击“查询”按钮即可。
这种方式是养老保险查询的最优方式,不仅避免了去养老保险经办机构的周折,而且还节省了时间。但是切记您的密码一定要记好,防止查询带来不便。
每年社会养老保险中心将参保个人帐户对帐单发到每一个参保人员手中,通过个人账户对账单查看缴费和帐户记录情况。
另外,还可以通过其他保险公司的个人养老保险查询工具进行查询,但注意判断其是否具有准确性。
以上就是苏州养老保险缴费全部内容,希望对您有帮助,欢迎关注新社通app解锁更多社保专业资讯。