2024年度山东社会保险费个人月缴费基数的上限为22078元,下限为4416元,灵活就业参保人员可以在4416元-22078元之间任意选择缴费基数。月缴费额=缴费基数×缴费比例,养老保险缴费比例为20%,工伤保险缴费比例为0.9%。自2024年1月开始,参加企业职工基本养老保险的灵活就业人员可自愿参加工伤保险。不参加工伤保险的,发生工伤后不享受医疗费、一次性伤残补助金、一次性工亡补助金、供养亲属抚恤金等相关待遇。
那么,灵活就业人员社保,要交多少钱一个月?根据新社通app-社保缴费查询工具提供的2025社保缴费标准详情数据:

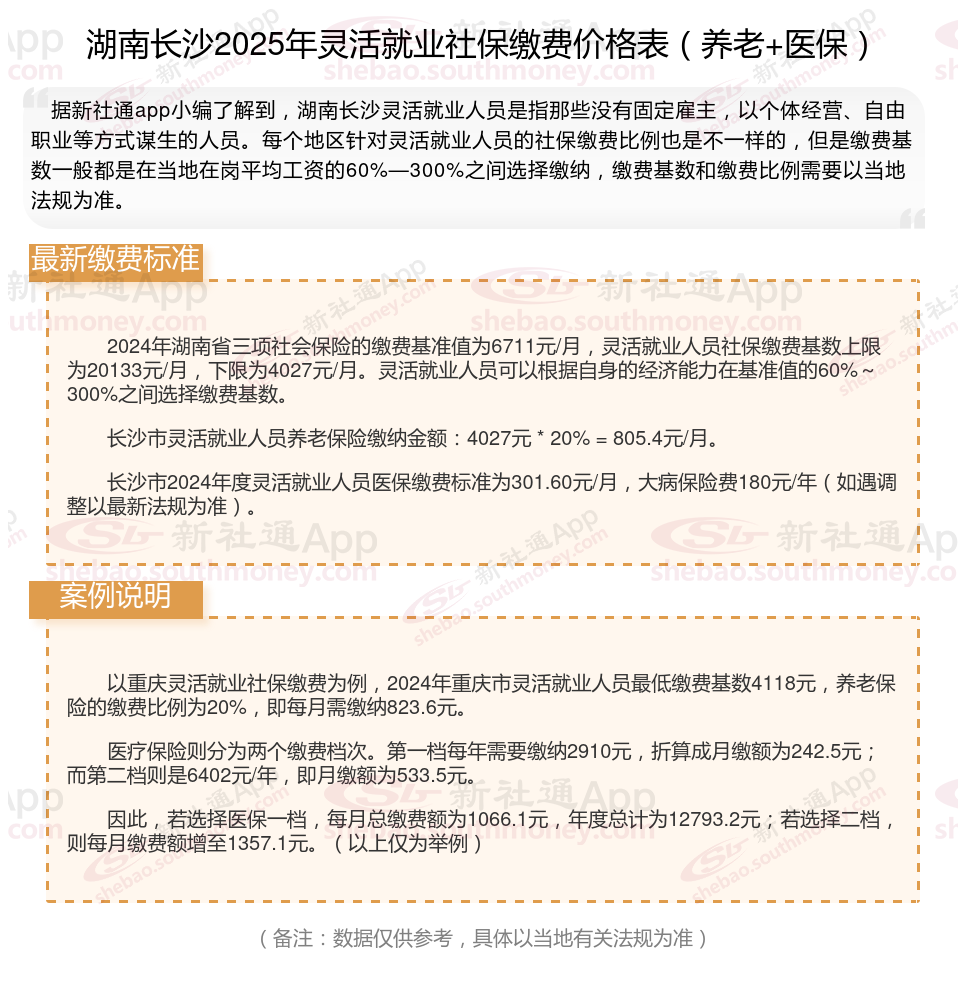
据新社通app数据显示,湖南长沙灵活就业人员养老保险缴费基数2024-2025年最新标准如下:
缴费基数下限暂按不低于4027元/月执行。按照个人20%的缴费费率,个人养老保险缴费金额低于805.4元/月。
(注:本文数据仅供参考,具体以当地缴费标准为准)