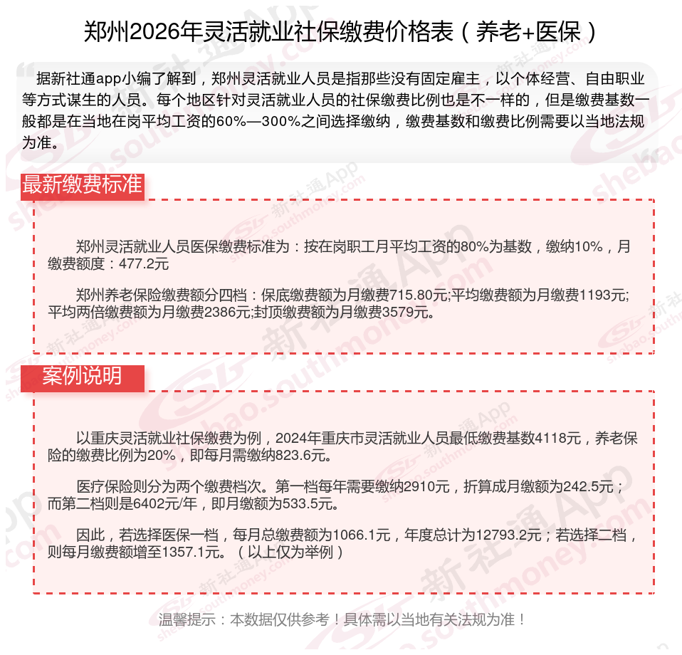
灵活就业缴费比例20%。
那么,自由职业者社保,要交多少钱一个月?根据新社通app-社保缴费查询工具提供的2026社保缴费标准详情数据:

据新社通app数据显示,郑州养老保险缴费基数2025-2026年最新标准如下:
郑州灵活就业人员基本养老保险缴费基数暂按不低于3579元;
缴费比例:个人承担20%;养老保险缴费个人715.8元。
(注:本文数据仅供参考,具体以当地缴费标准为准)
灵活就业缴费比例20%。
那么,自由职业者社保,要交多少钱一个月?根据新社通app-社保缴费查询工具提供的2026社保缴费标准详情数据:

据新社通app数据显示,郑州养老保险缴费基数2025-2026年最新标准如下:
郑州灵活就业人员基本养老保险缴费基数暂按不低于3579元;
缴费比例:个人承担20%;养老保险缴费个人715.8元。
(注:本文数据仅供参考,具体以当地缴费标准为准)