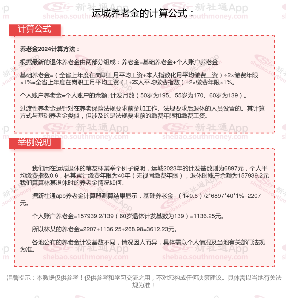
2024退休人员退休金计算方法:
基础养老金等于退休当年的养老金计发基数(部分地区也称为退休上年度全口径社平工资)×(1+本人平均缴费指数)÷2×缴费年限×1%。
个人养老金=退休时个人账户累积额/计发月数。
过渡性养老金=退休时本市上年度在岗职工月平均工资×本人全部平均工资指数×本人97年以前缴费年限(工龄)×1%。

退休后到底拿多少养老金与哪些因素有关?
退休年龄:不仅影响个人工作生涯的长度,还直接影响个人账户养老金的计发月数。退休年龄越晚,计发月数越小,每月领取的个人账户养老金可能越高。同时,个人账户余额的多少也直接确定了退休后能领取的个人账户养老金数额。
缴纳年限:缴纳的时间缴的年数越多,退休金就越多。
养老金的数额受个人因素、单位因素、地区因素和体系因素等多方面影响。为了获得更高的养老金待遇,个人需要积极缴纳养老保险费用、关注法规变化并合理规划自己的职业生涯。