退休金计算方式是怎样的2025?
退休金金额主要是由基础养老金以及个人账户养老金两者共同组成。
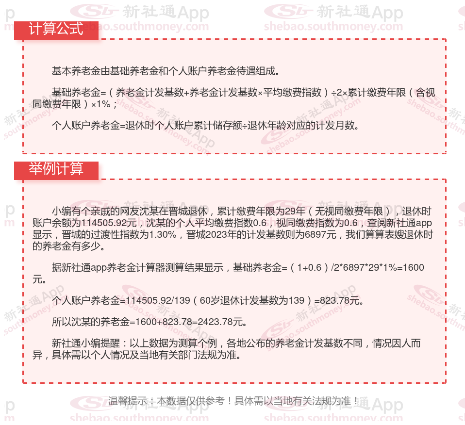
基本养老金计算公式为:(退休时上年度全市城镇单位就业人员月平均工资+本人指数化月平均缴费工资)÷2×缴费年限×1%。
个人养老金其计算方式为:个人账户养老金=个人养老金账户总额÷计发月数。
月基本养老金还包括过渡性养老金,其计算公式为:退休时上年度全省在岗职工月平均工资×本人平均缴费工资指数×1997年12月31日前的缴费期限×1.4%。

职工社保和灵活就业社保,哪个更好?
缴费基数和比例:
灵活就业社保:缴费基数为上年全省在岗职工月平均工资的60%-300%,养老保险缴费比例为20%,医疗保险缴费比例为当地上年度城镇在岗职工月平均工资的80%的4.2%或8%。
城镇职工养老保险,在职职工缴费比例8%。
户籍限制:
灵活就业养老:适用于无雇工的个体工商户、及其他自由职业者等灵活就业人员。
职工社保:没有户籍限制,只要是全日制上班都可以缴纳。
险种不一样:
灵活就业社保:主要涵盖养老保险和医疗保险,部分地区可能还包括失业保险。
企业员工社保需要缴纳“五险”,即:养老保险、失业保险、工伤保险、医疗保险、生育保险。
退休年龄:
灵活就业社保:由于灵活就业社保的缴费比例相对较低,因此其待遇水平也相对较低。在养老保险方面,灵活就业社保的养老金水平相对较低。
企业职工基本养老保险:企业职工养老保险的待遇水平相对较高,因为其缴费基数和缴费比例通常较高;退休养老金主要由基础(社会统筹)养老金、个人账户养老金组成,基础养老金按照累计缴费年限、历年缴费水平、退休时社会平均工资等因素计算,具体计算方法参考当地社保要求。
生育待遇不同:
灵活就业人员,不能交生育保险,肯定没有生育津贴。少数省份灵活就业医保可以报销产检和分娩费用,绝大多数省份是没有生育费用报销的。如果灵活就业人员丈夫交了生育保险,丈夫可以申请一次性生育补助,有2000左右。
依据社会保险法法规,生育保险待遇包括生育医疗费用和生育津贴
退休后的待遇:
养老保险待遇:灵活就业人员在达到法定退休年龄且缴费满足法规要求年限后,可以按月领取基本养老金,享受与企业职工相同的待遇。
医疗保险待遇:在参保期间,灵活就业人员因病住院或进行门诊治疗时,可以享受医疗报销待遇
基本养老保险:职工基本养老保险的待遇主要包括按月领取的基本养老金,该养老金根据法规要求计发,并享受正常调整待遇。
基本医疗保险:参加职工基本医疗保险的个人,达到法定退休年龄时累计缴费达到法规要求年限的,退休后不再缴纳基本医疗保险费,享受基本医疗保险待遇。这包括医疗费用中应当由基本医疗保险基金支付的部分,由社会保险经办机构与医疗机构、药品经营单位直接结算。
工伤保险:职工因工作原因受到意外伤害或者患职业病,且经工伤认定的,享受工伤保险待遇。其中,经劳动能力鉴定丧失劳动能力的,享受伤残待遇。
失业保险:为失业人员提供一定期限内的失业补助金,帮助其渡过失业期。
生育保险:为女性职工提供生育期间的医疗和津贴等。
(备注:数据仅供参考,具体以当地有关法规为准)