据新社通app数据显示,巴彦淖尔灵活就业人员养老缴费基数2024-2025年最新标准如下:
养老保险最低缴费基数为:4863元;
个人缴费比例:20%,个人缴费金额:972.6元;
(注:本文数据仅供参考,具体以当地缴费标准为准)
巴彦淖尔自由职业者社保缴纳金额怎么计算?根据新社通app-社保缴费查询工具提供的最新数据如下:

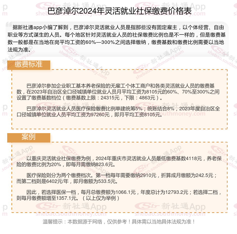
巴彦淖尔参加企业职工基本养老保险的无雇工个体工商户和各类灵活就业人员的缴费基数,在2023年自治区全口径城镇单位就业人员月平均工资为8105元的60%、70%至300%之间设置了缴费基数档位(缴费基数上限:24315元,下限:4863元)。
巴彦淖尔灵活就业人员医疗保险缴费比例单建统筹5%;统账结合8%,2023年度自治区全口径城镇单位就业人员平均工资为97260元,即月平均工资8105元。
温馨提示:本数据仅供参考!具体需以当地有关法规为准!