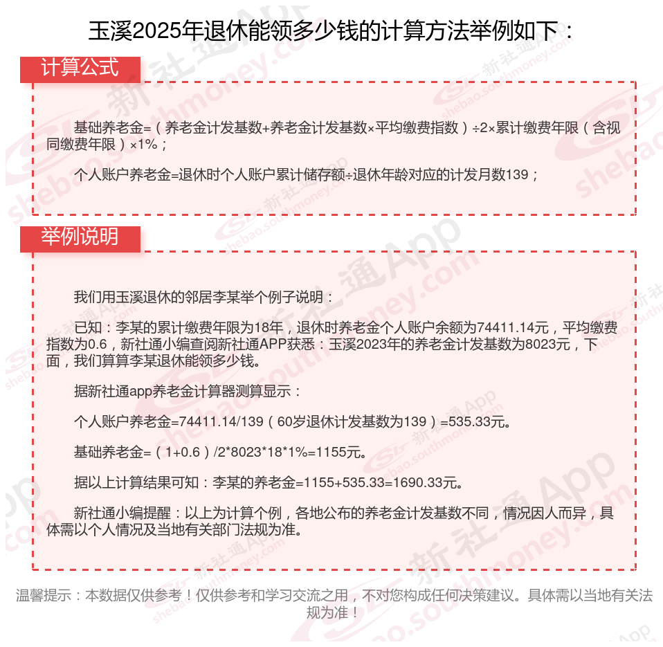
退休金计算方式是怎样的2025?
退休金计算方法,退休金由两部分组成:包括基础养老金和个人账户养老金。
基本养老金是我们退休后最主要的收入来源,由基本养老保险基金支付。它的计算公式为:每月基本养老金=(基本养老金计发基数+指数化月平均缴费工资)÷2×缴费年限×1%。
个人账户养老金:以个人账户储存额除以计发月数。计算公式为:个人账户养老金 = 参保人员退休时个人账户累计储存额 ÷ 计发月数。

职工社保和灵活就业社保的区别
险种不一样:
灵活就业社保主要是针对个体工商户或灵活就业人员所设立的。这类人员可以按照个人意愿以灵活就业的形式缴纳养老和医疗保险。与职工社保不同,灵活就业社保的费用全部由个人承担,因此负担相对较重。然而,灵活就业社保的缴纳者可以享受与职工社保同等的养老和医疗保险待遇。
职工社保包括养老、医疗、工伤、生育和失业等五种保险。
户籍限制:
灵活就业社保:面向的是自由职业或灵活就业的群体,个人可以办理,费用全部由个人承担。根据社保法规,灵活就业人员可以自愿缴纳灵活就业养老保险和灵活就业医疗保险。
职工养老:主要针对在企业、事业单位等正规用人单位工作的职工。用人单位和职工必须依法参加基本养老保险,由单位和职工共同缴纳养老保险费。
退休年龄:
灵活就业退休年龄为男性60周岁、女性50周岁,除了灵活就业的情形之外,其他单位聘用的一般劳动者的退休年龄也都是这样的,具体情况下在达到上述退休年龄后,可以办理有关退休的程序。随着相关法规的调整,这一年龄条件可能会有所调整。
职工养老:目前男满60周岁,女干部满55周岁,女工人满50周岁,并且累计缴费满15年的,可办理退休;从事有害特殊工种、因病丧失劳动能力等情形,可以提前退休。
温馨提示:本数据源于网络,仅供参考!具体需以当地具体法规为准!