退休2025基本养老金计算方式如下:
基本养老金=基础养老金+个人账户养老金+过渡性养老金
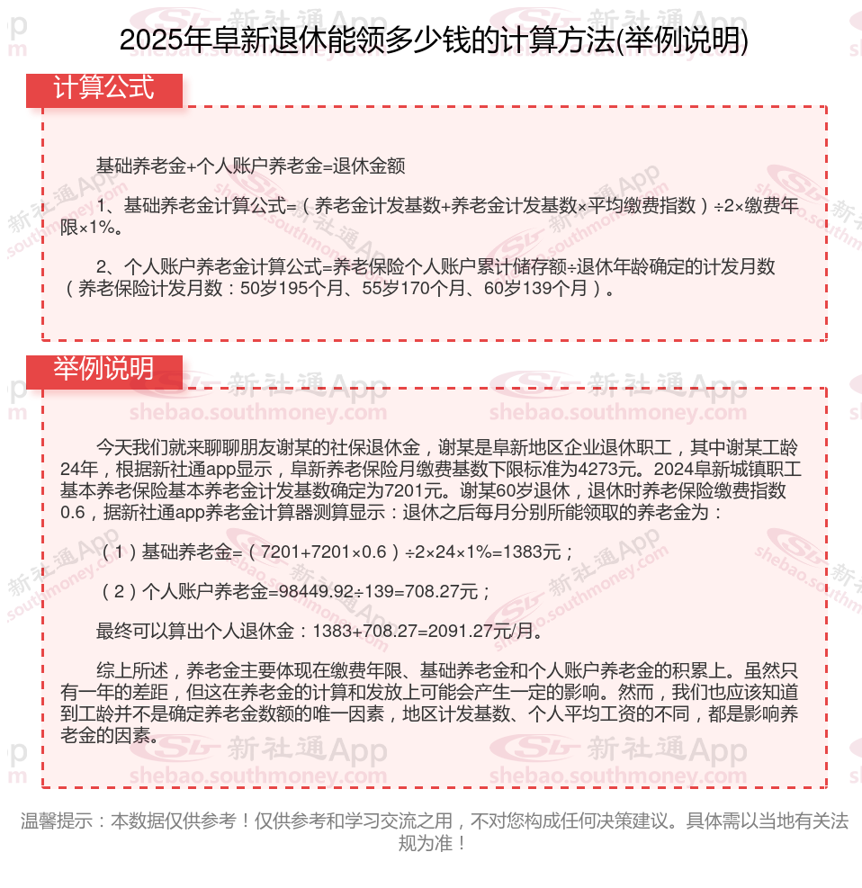
退休金主要由基础养老金、个人账户养老金两个部分构成。
基本养老金由统筹养老金和个人账户养老金组成。根据《中华人民共和国社会保险法》第十五条,基本养老金根据个人累计缴费年限、缴费工资、当地职工平均工资、个人账户金额、城镇人口平均预期寿命等因素确定。
个人账户养老金=个人账户额度/发放月数。
过渡性养老金=本人指数化月平均缴费工资×统账结合前的缴费年限×1.2%。

单位公司买社保和个人买社保有什么区别?
险种不一样:
灵活就业社保的实施,不仅为灵活就业人员提供了社会险,还有助于促进劳动力的合理流动和城镇化进程。通过缴纳社保,灵活就业人员可以在达到退休年龄时领取养老金,并在生病或受伤时享受医疗保险待遇,从而保证其基本生活需求。
职工社保:包括养老、医疗、失业、工伤、生育五种保险,为职工提供了全面的保险。
缴费基数和比例:
灵活就业社保的缴费基数通常是根据上年全省在岗职工月平均工资的40%~100%来确定,而养老保险的缴费比例为20%,医疗保险的缴费比例则根据当地上年度城镇在岗职工月平均工资的80%为基数,按4.2%或8%的比例缴纳。
职工社保则是由企业和员工共同承担,企业会为员工缴纳大部分社保费用。
退休后的待遇:
灵活就业人员养老保险计入统筹账户部分为缴费基数的12%;
基本养老保险:职工基本养老保险的待遇主要包括按月领取的基本养老金,该养老金根据法规要求计发,并享受正常调整待遇。
基本医疗保险:参加职工基本医疗保险的个人,达到法定退休年龄时累计缴费达到法规要求年限的,退休后不再缴纳基本医疗保险费,享受基本医疗保险待遇。这包括医疗费用中应当由基本医疗保险基金支付的部分,由社会保险经办机构与医疗机构、药品经营单位直接结算。
工伤保险:职工因工作原因受到意外伤害或者患职业病,且经工伤认定的,享受工伤保险待遇。其中,经劳动能力鉴定丧失劳动能力的,享受伤残待遇。
失业保险:为失业人员提供一定期限内的失业补助金,帮助其渡过失业期。
生育保险:为女性职工提供生育期间的医疗和津贴等。
退休金的多少是一个综合考量多个维度的结果,这些维度包括了个人的工作年数(工龄)、所处时期的社会平均工资、缴费的具体百分比(包括个人与单位)、养老保险个人账户内的累积金额、达到退休年龄的时间点、历年来的缴费档次或水平,以及可能存在的特殊增发养老金等因素。