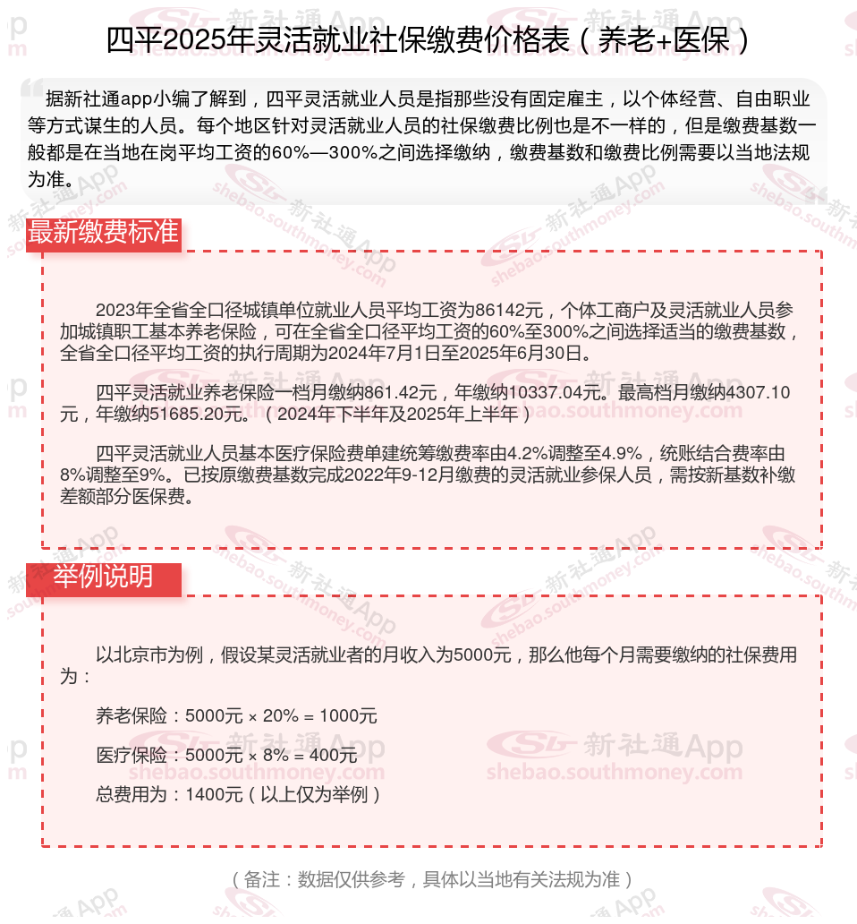
据新社通app数据显示,四平灵活就业人员养老保险缴费基数2024-2025年最新标准如下:
缴费基数下限暂按不低于4307.1元/月执行。按照个人20%的缴费费率,个人养老保险缴费金额低于861.42元/月。
(注:本文数据仅供参考,具体以当地缴费标准为准)
灵活就业人员买社保一个月费用要交多少钱?根据新社通app-社保缴费查询工具提供的2025社保缴费标准详情数据如下:

影响退休工资高低的因素有哪些?
缴费基数:社保缴费基数通常按照职工上一年度月平均工资来确定。因此,提高个人的工资性收入,可以相应地提高缴费基数,从而增加未来养老金的领取金额。
缴费年限:养老保险累计缴费年限(含视同缴费年限)对基础养老金产生重要影响。遵循“长缴多得”的原则,缴费年限越长,领取的养老金就越多。
温馨提示:本数据源于网络,仅供参考!具体需以当地具体法规为准!