2025退休金计算方式是怎样的?
基础养老金部分,缴费年限是计算养老金的主要因素。同样平均缴费指数是1的情况下,缴费15年可以领取15%的退休上年度社会平均工资,缴费20年可以领取20%,缴费30年可以领取30%,缴费40年可以领取40%,完全成正比的。
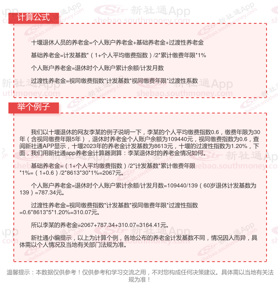
个人账户养老金月标准为个人账户储存额除以计发月数。计算公式为:
个人账户养老金=参保人员退休时个人账户累计储存额÷计发月数
过渡性养老金计算公式,是每一个省份都不一样,是根据当地省份的情况来制定的。

退休后到底拿多少养老金与哪些因素有关?
退休年龄:养老金数额也有一定影响。实际退休年龄主要影响个人账户养老金的计发月数。计发月数根据退休年龄和当时的人口平均寿命来确定,因此实际退休年龄的早晚会直接影响到每月能领取的养老金数额。一般来说,退休年龄越晚,个人账户养老金的计发月数越小,每月领取的养老金可能越高(但需注意,这还需考虑基础养老金等其他因素)。
个人账户金额是退休工资计算中的重要组成部分。个人账户养老金是根据参保人员退休时其基本养老保险个人账户储存额计算出来的。个人账户储存额越高,退休后领取的个人账户养老金也就越多。
退休年龄:影响退休金数额的另一个重要因素。一般来说,退休年龄越晚,个人领取养老金的时间就越长,但同时也可能面临更高的生活成本和健康风险。因此,我国在制定退休年龄时,需要综合考虑这些因素,确保退休人员的养老金待遇合理且可持续。
退休省份不仅仅关系到养老金的计发,也关系到养老金的增长,养老保险的缴费,养老金计算公式中的退休上年度社会平均工资是以各省份为基础计算的,比如上海市今年已经达到了12183元,而黑龙江省只有6430元。
退休金,是我们未来生活的“定海神针”。了解它的计算方法和影响因素,对于我们规划退休生活至关重要。