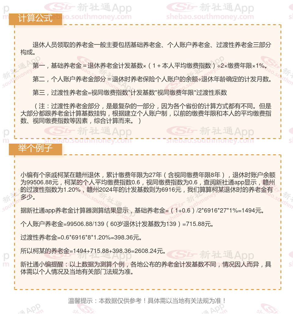
退休人员领取的养老金一般主要包括基础养老金、个人账户养老金构成。
第一,基础养老金=退休养老金计发基数×(1+本人平均缴费指数)÷2×缴费年限×1%。
第二,个人账户养老金部分=退休时养老保险个人账户的余额÷退休年龄确定的计发月数。

哪些因素会对退休金的计算产生影响呢?
当地经济发展水平:当地在岗职工月平均工资的变化会影响基础养老金的计算。
缴费年限:缴费年限是具体到月的一项因素,每一个月的缴费都会提高养老金一定的额度。缴费年限可以理解为我们对养老保险体系贡献的时间长短,贡献的时间越长,贡献越大,养老金越高,相信大家也会同意的。
缴费比例:根据《社会保险法》第十二条,用人单位和职工个人都应按相关法规缴纳基本养老保险费。虽然个人无法直接改变缴费比例,但可以通过与用人单位协商,争取更高的缴费比例,以增加个人账户的积累。
受退休年龄影响:你是55岁退休还是60岁退休,在计算个人账户养老金的时候,所除的计发月数是不同的。退休年龄越后,计发月数越小,个人账户养老金可能算起来会略高一些。
温馨提示:本数据源于网络,仅供参考!具体需以当地具体法规为准!