退休后退休金计算方法2025:
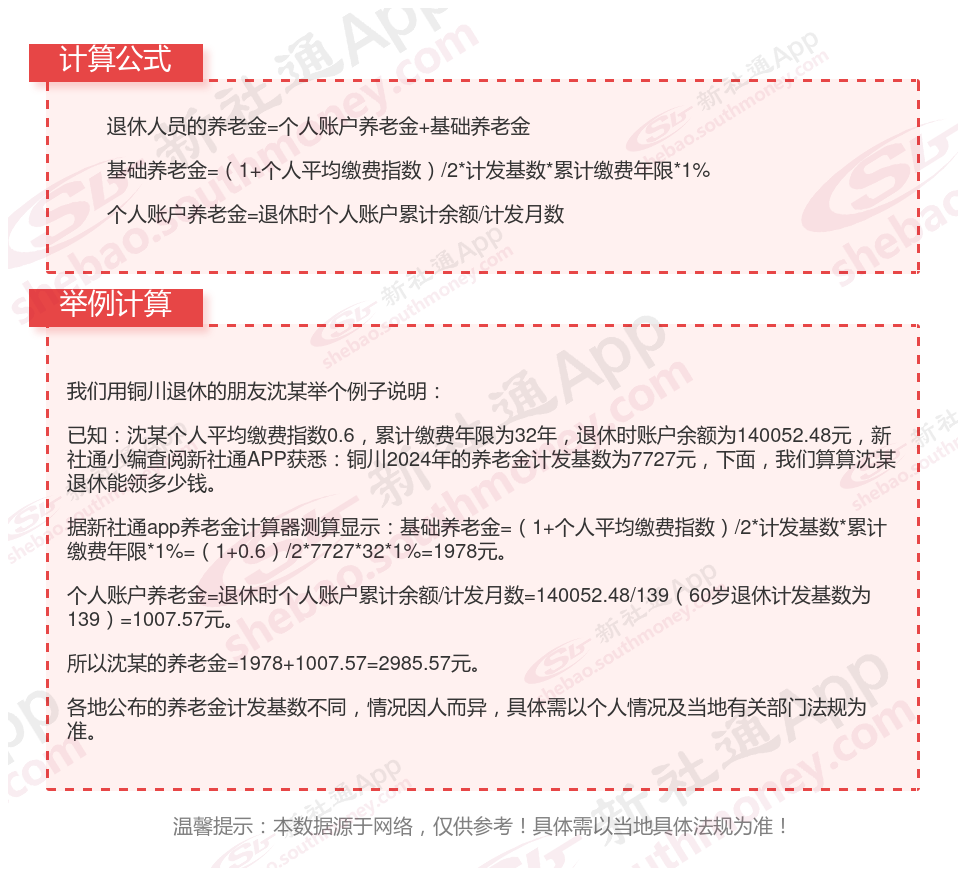
退休金的计算公式主要包括三个部分:基础养老金、个人账户养老金和过渡性养老金(如有)。
基础养老金为:上一年退休地在岗职工月平均工资(1 个人平均缴费指数)÷2×累计缴费年限(含视为缴费年限)×1%。
个人账户养老金:计算公式为个人账户储存额÷计发月数。

社保一分钱没交,能领养老金吗
一分钱不交60岁是不能领养老金的。根据现行的养老保险制,无论是职工基本养老保险还是城乡居民养老保险,都需要满足一定的缴费年限才能在达到法定退休年龄时领取养老金。对于职工基本养老保险,通常要求累计缴费满15年;而对于城乡居民养老保险,虽然方案更加灵活,但一般也需要有一定的缴费记录或符合特定的条件才能享受养老金待遇。
(备注:数据仅供参考,具体以当地有关法规为准)