灵活就业社保:如果选择城镇职工社保方式,个人需承担全部的20%养老保险费用,成本较高。如果选择城乡居民社保方式,责缴费成本相对较低, 但退休后养老金也相应较低。
那么,个体户社保,要交多少钱?根据新社通app-社保缴费查询工具提供的2025社保缴费标准详情数据:

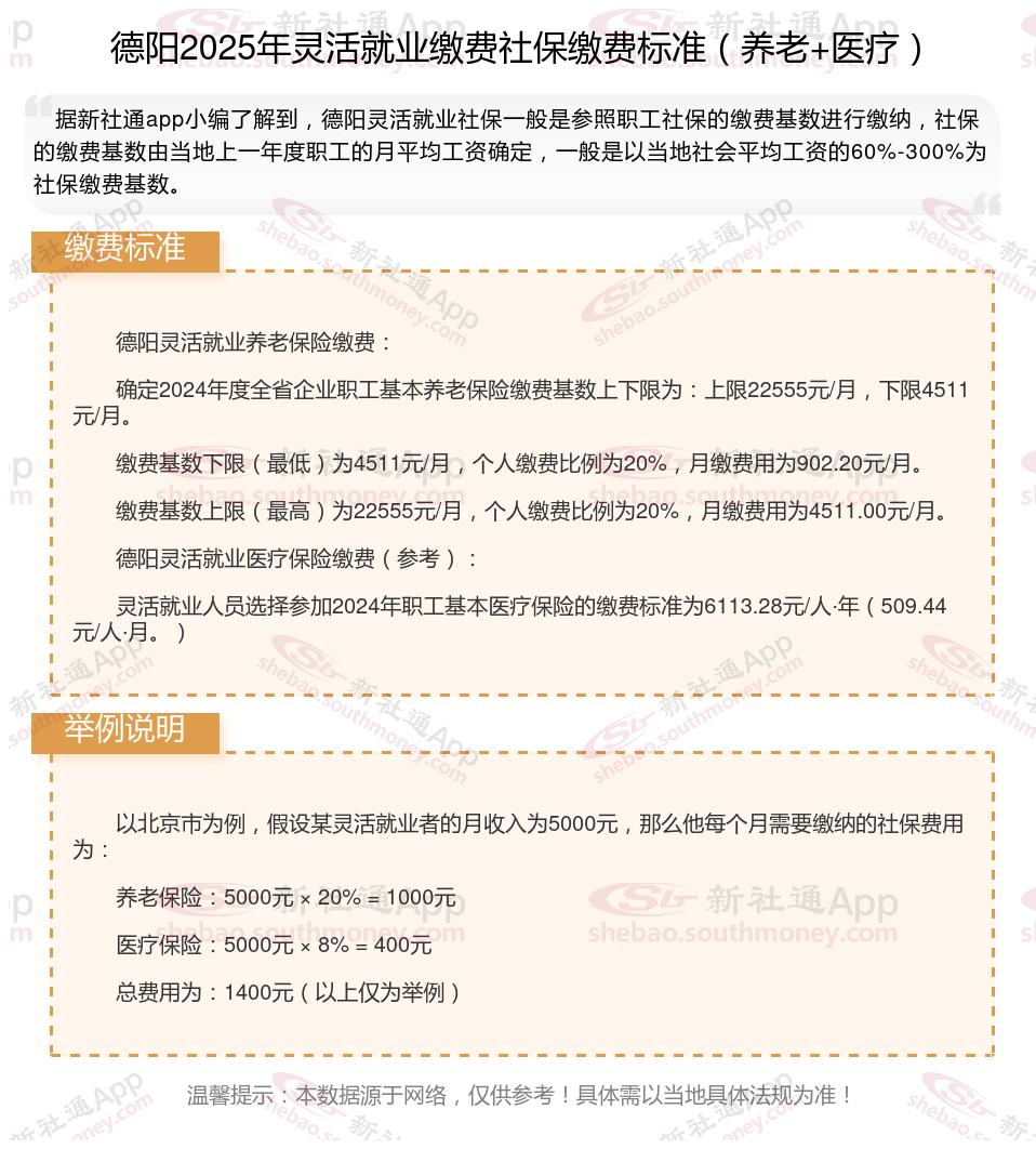
据新社通app数据显示,德阳灵活就业养老缴费基数明细如下:
养老缴费缴费基数为:4511元;
个人缴费比例:20%;
(注:本文数据仅供参考,具体以当地缴费标准为准)
缴纳社保是为了保护公民在面临年老、疾病、工伤、失业、生育等情形时,能够依法从社会获得物质帮助的权利。具体来说,缴纳社保的作用主要体现在以下几个方面:
养老保险:就是退休后可以拿养老金。由单位和职工共同缴费。养老保险交得多以后领的多,交得久以后领的多。累积缴纳满15年,到达退休年龄可办理退休,领取养老金。
工伤保险:工伤保险用于支付因工作原因导致的意外伤害或职业病所产生的医疗费用、生活护理费、伤残补助以及伤残津贴等。这为参保人员及其家庭提供了在面临工伤风险时的经济保护。
失业保险:在失业的时候,缴纳社保的个人可以领取失业保险金。失业保险金可以在一定程度上帮助失业人员度过失业期,减轻经济压力,同时也有助于他们寻找新的工作机会。
生育保险:可以报销产前检查、计划生育手术和分娩手术的费用。而且,生育保险费是完全由单位承担的。
医疗保险:就是生病了医疗费用可以报销。由单位和职工共同缴费。累计缴纳医疗保险满一定年限,退休后不用再继续缴纳,也可以享受终身医疗保险待遇。