社保是为了保证公民在年老、疾病、工伤、失业、生育等情况下依法从社会获得物质帮助的权利而设立的社会保险体系。
那么,2025年自己怎么交社保?根据新社通app-社保缴费查询工具提供的2025社保缴费标准详情数据:

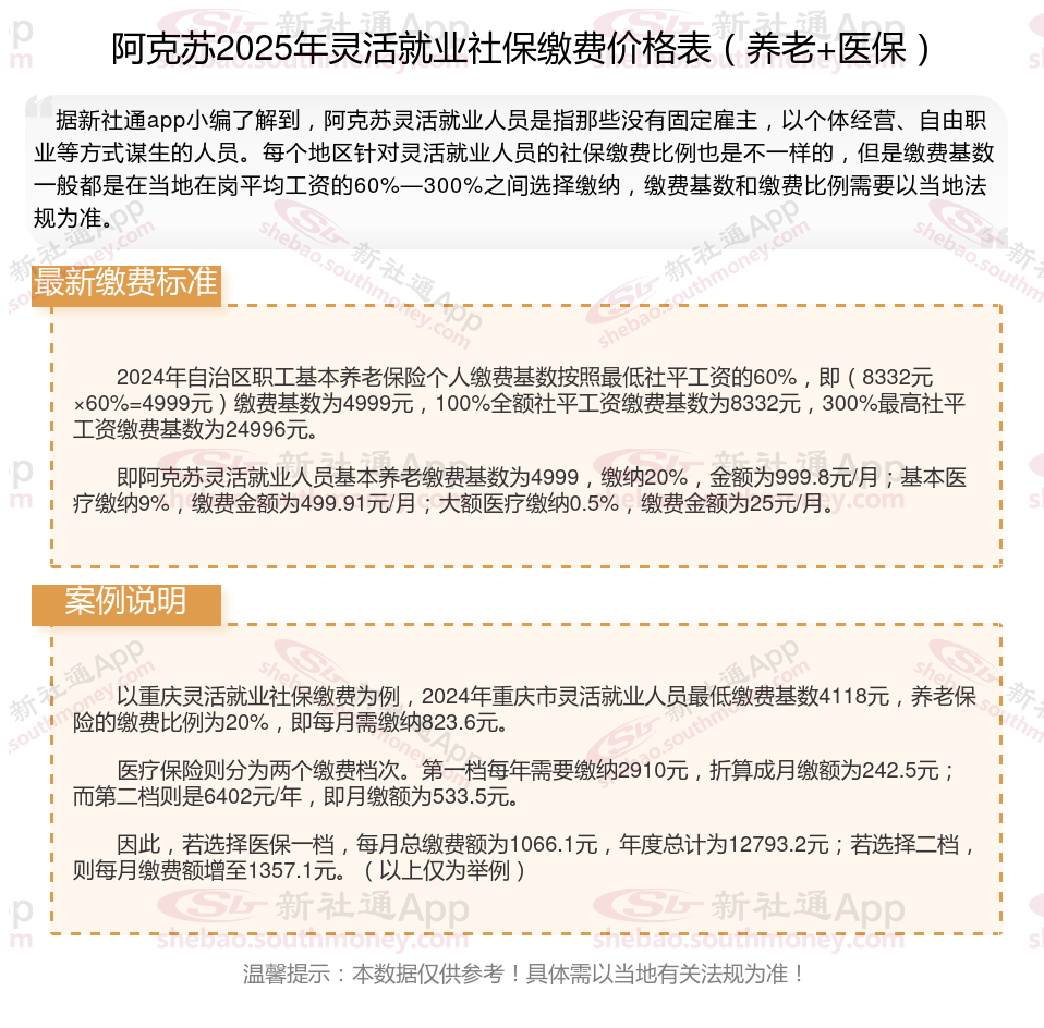
据新社通app数据显示,阿克苏灵活就业养老保险缴费基数2024-2025年最新标准如下:
2025年度,全省职工基本养老保险缴费基数上限为全口径工资的300%,即24996元/月;下限为全口径工资的60%,即4999元/月。
个人缴费比例:20%;
(注:本文数据仅供参考,具体以当地缴费标准为准)
什么是社保缴纳基数?
社保缴纳基数因地区和时间而异。 总体概述:社保缴纳基数是根据上年度全省全口径城镇单位就业人员平均工资来确定的,一般按照该平均工资的60%至300%设定下限和上限。
(备注:数据仅供参考,具体以当地有关法规为准)