据新社通app数据显示,吉林白城灵活就业人员养老保险缴费基数2024-2025年最新标准如下:
缴费基数下限暂按不低于4307.1元/月执行。按照个人20%的缴费费率,个人养老保险缴费金额低于861.42元/月。
(注:本文数据仅供参考,具体以当地缴费标准为准)
吉林白城社保缴费多少钱?下表是2024-2025年吉林白城社保费用明细参考,根据新社通app-社保缴费查询工具提供的最新数据如下:

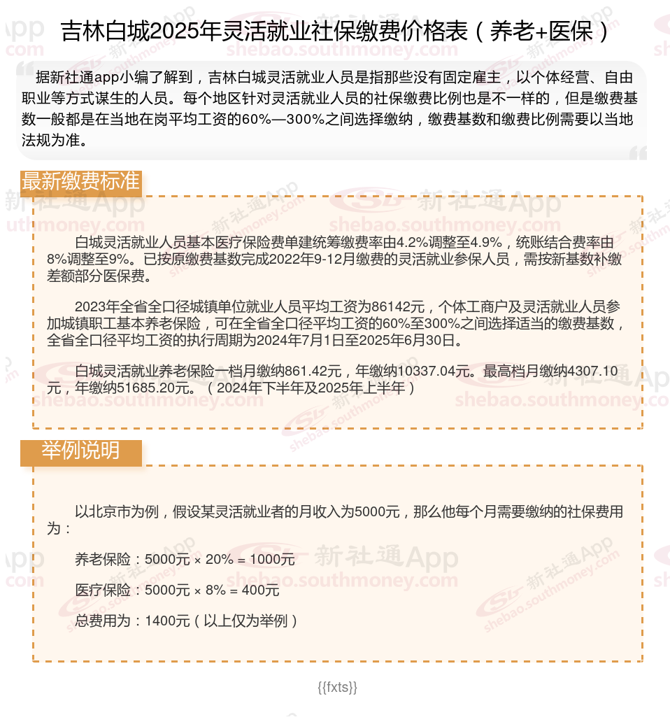
白城灵活就业人员基本医疗保险费单建统筹缴费率由4.2%调整至4.9%,统账结合费率由8%调整至9%。已按原缴费基数完成2022年9-12月缴费的灵活就业参保人员,需按新基数补缴差额部分医保费。
2023年全省全口径城镇单位就业人员平均工资为86142元,个体工商户及灵活就业人员参加城镇职工基本养老保险,可在全省全口径平均工资的60%至300%之间选择适当的缴费基数,全省全口径平均工资的执行周期为2024年7月1日至2025年6月30日。
白城灵活就业养老保险一档月缴纳861.42元,年缴纳10337.04元。最高档月缴纳4307.10元,年缴纳51685.20元。(2024年下半年及2025年上半年)
灵活就业社保的缴费基数通常为60%-300%,供个人选择,个人需要缴纳全部的金额。
温馨提示:本数据仅供参考!具体需以当地有关法规为准!