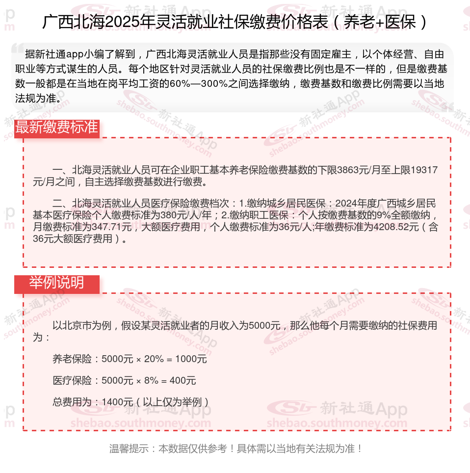
据新社通app数据显示,广西北海灵活就业养老缴费基数明细如下:
养老缴费缴费基数为:4053.6元;
个人缴费比例:20%;
(注:本文数据仅供参考,具体以当地缴费标准为准)
打工人交社保一个月多少钱?根据新社通app-社保缴费查询工具提供的2025社保缴费标准详情数据如下:

2024年,上海的灵活就业人员社保缴费基数范围在7384元至36921元之间,养老保险的缴费比例为20%,医疗保险的缴费比例为10%。
温馨提示:本数据源于网络,仅供参考!具体需以当地具体法规为准!
据新社通app数据显示,广西北海灵活就业养老缴费基数明细如下:
养老缴费缴费基数为:4053.6元;
个人缴费比例:20%;
(注:本文数据仅供参考,具体以当地缴费标准为准)
打工人交社保一个月多少钱?根据新社通app-社保缴费查询工具提供的2025社保缴费标准详情数据如下:

2024年,上海的灵活就业人员社保缴费基数范围在7384元至36921元之间,养老保险的缴费比例为20%,医疗保险的缴费比例为10%。
温馨提示:本数据源于网络,仅供参考!具体需以当地具体法规为准!
临汾灵活就业21年养老金多少钱一个月?
2025-04-10 12:06个人养老保险
福建南平养老保险退休金计算,工龄26年退休金能开多少?
2025-04-10 11:55个人养老保险
浙江杭州交33年个人退休金多少?(4月10日)
2025-04-10 11:40个人养老保险
阿拉尔灵活就业退休金计算,34年社保退休能领多少工资?
2025-04-10 11:35个人养老保险
四川雅安社保退休工资计算方法:16年养老金能开多少?
2025-04-10 11:25个人养老保险
养老保险一个月要交多少钱呢社保缴纳27年能有多少退休金?(4月10日)
2025-04-10 11:22个人养老保险
打工人社保缴纳金额怎么计算?04/10
2025-04-10 11:01个人养老保险
儋州灵活就业退休金计算,21年社保退休能领多少工资?
2025-04-10 10:56个人养老保险
自由职业社保一个月多少钱?(25/04/10)
2025-04-10 10:55个人养老保险
社保缴纳每年3648元,29年后每月能领多少?养老金怎么领取的?
2025-04-10 10:10个人养老保险
个人社保缴纳比例是多少2025年石家庄社保缴费多少钱?
2025-04-10 10:05个人养老保险
自己缴纳21年社保退休工资多少钱?个人养老金怎么补缴?(04/10)
2025-04-10 09:50个人养老保险
工龄32年退休工资多少?(04/10)
2025-04-10 09:39个人养老保险
社保自由职业者缴费需要多少钱一个月?(2025年4月10日)
2025-04-10 09:27个人养老保险
沈阳退休金测算:26年可以领多少退休金?
2025-04-10 09:16个人养老保险
灵活就业人员社保待遇测算公式:19年工龄退休金能领多少(4月10日)
2025-04-10 09:02个人养老保险
灵活就业保险缴费价格表来了!2024-2025年自己灵活就业人员养老保险缴费多少钱一个月?(2025年4月10日)
2025-04-10 09:00个人养老保险