灵活就业社保和职工社保的区别在于参加的险种不同、缴费基数不同、缴费比例不同、缴费主体不同、户籍限制不同、缴费意愿不同。很多没有固定工作单位的灵活就业人员为了让自己的养老、医疗等方面得到保证,选择以灵活就业身份参加职工社保。
据新社通app数据显示,2024-2025年合肥灵活就业人员养老保险的缴费标准:
养老保险缴费基数的下限为4227元;养老保险缴费比例为20%。
(注:本文数据仅供参考,具体以当地缴费标准为准)
合肥社保一个月自费多少钱?根据新社通app-社保缴费查询工具提供的最新数据如下:

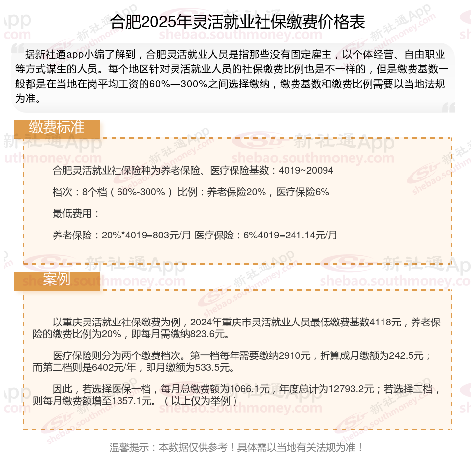
合肥灵活就业社保险种为养老保险、医疗保险基数:4019~20094
档次:8个档(60%-300%) 比例:养老保险20%,医疗保险6%
最低费用:
养老保险:20%*4019=803元/月 医疗保险:6%4019=241.14元/月
温馨提示:本数据仅供参考!具体需以当地有关法规为准!