五险一金:由单位缴纳,五险缴到社会社保部门,一金缴到住房公积金管理中心。基数以上年职工月平均工资,或以新参加工作职工的第一个月工资。
那么,2025年自由职业怎么交社保?根据新社通app-社保缴费查询工具提供的2025社保缴费标准详情数据:

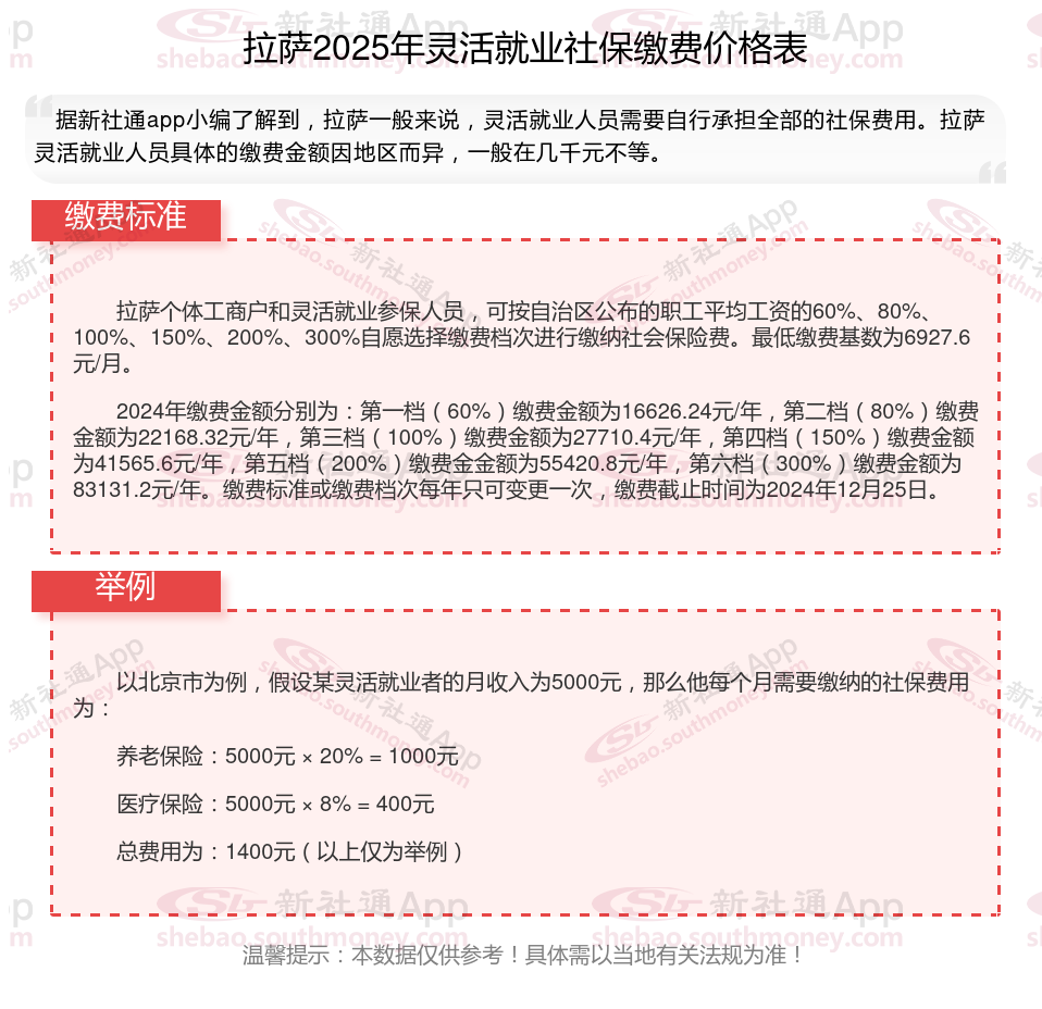
据新社通app数据显示,拉萨灵活就业养老保险的缴费基数为:6927.6元。灵活就业人员参保缴费的比例为个人20%。
另外,需要注意的是,这些缴费标准可能会随着时间和方案的变化而调整。建议查阅相关消息或咨询当地社保部门。
(注:本文数据仅供参考,具体以当地缴费标准为准)
什么是社保缴纳基数?
社保缴费基数是社会平均工资的60%至300%为缴纳基数,比如社会平均工资是1000元,缴纳的基数可以是600元至3000元。计算方法一般以上一年度本人工资收入为缴费基数。
(备注:数据仅供参考,具体以当地有关法规为准)