据新社通app数据显示,石家庄灵活就业人员养老保险缴费基数2024-2025年最新标准如下:
缴费基数下限暂按不低于3920.55元/月执行。按照个人20%的缴费费率,个人养老保险缴费金额低于784.11元/月。
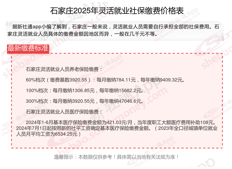
(注:本文数据仅供参考,具体以当地缴费标准为准)
灵活就业人员买社保一个月费用要交多少钱?根据新社通app-社保缴费查询工具提供的2025社保缴费标准详情数据如下:

影响退休养老金的主要因素?
城镇人口平均预期寿命也是影响退休工资的因素之一。这一因素主要用于计算个人账户养老金的计发月数。计发月数不是指某个退休人员实际领取基本养老金的月数,而是根据城镇人口平均预期寿命等因素测算出来的一个假定的指标。因此,城镇人口平均预期寿命的变化可能会影响到个人账户养老金的计发月数,进而影响到退休工资的数额。
个人缴费比例与基数:缴费比例越高、基数越大,个人账户养老金的累积额就越多,未来领取的养老金数额也就越高。
个人累计缴费年限是影响退休工资的重要因素之一。根据相关法规要求,基本养老金根据个人累计缴费年限、缴费工资、当地职工平均工资、个人账户金额、城镇人口平均预期寿命等因素确定。缴费年限越长,领取的退休工资一般也会越高。
社平工资:地区经济发展水平对退休金数额具有显著影响。一般来说,经济发达地区的社会平均工资较高,因此基础养老金的计发基数也相应较高。此外,一些地方还会根据当地经济发展情况,对退休人员提供额外的补贴和福利。
温馨提示:本数据仅供参考!具体需以当地有关法规为准!