据新社通app数据显示,2024-2025年琼海灵活就业人员养老保险的缴费标准:
养老保险缴费基数的下限为4830元;养老保险缴费比例为20%。
(注:本文数据仅供参考,具体以当地缴费标准为准)
琼海社保缴费多少钱?下表是2024-2025年琼海社保费用明细参考,根据新社通app-社保缴费查询工具提供的最新数据如下:

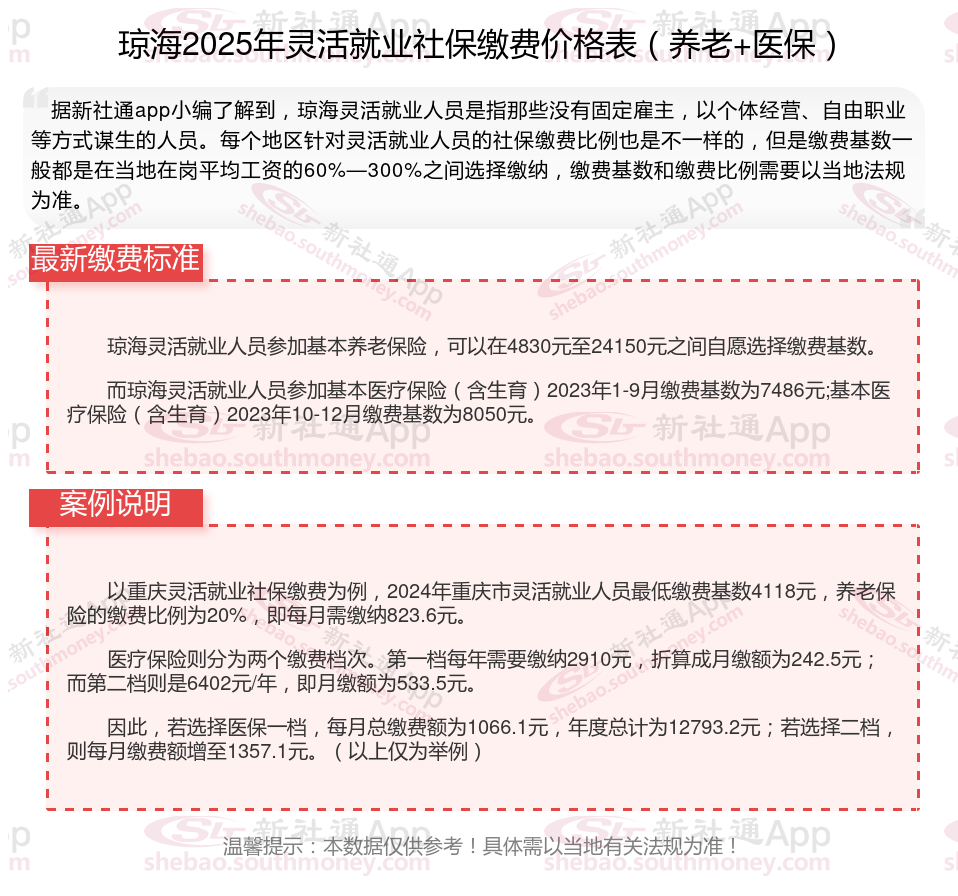
琼海灵活就业人员参加基本养老保险,可以在4830元至24150元之间自愿选择缴费基数。
而琼海灵活就业人员参加基本医疗保险(含生育)2023年1-9月缴费基数为7486元;基本医疗保险(含生育)2023年10-12月缴费基数为8050元。
》》点击新社通app社保计算器,查询你的社保缴纳明细!
新社通app数据所得,数据仅供参考。
灵活就业社保的缴费金额因地区和具体法规要求而异。以北京为例,养老保险缴费比例为20%,月最低缴费金额为1265.2元
个人养老保险断交可以补交吗?
个人养老金是可以补交的,但具体补交方案和法规可能因地区、保险类型以及个人情况而有所不同。以下是对个人养老金补交方案的详细介绍:
养老保险补交条件是怎样的?
因单位原因未按时足额缴纳:
如果因单位原因未按时足额缴纳养老保险费,职工可以要求单位进行补交。
达到退休年龄时缴费年限不足:
在达到法定退休年龄时,如果养老保险缴费年限不足,个人可以在符合一定条件下进行补交,以满足领取养老金的条件。
补交方式如下:
一次性补交:适用于特定人群和情况,如一些地区对于在社保制实施前就参加工作的人员,在达到退休年龄时缴费年限不足的,可以一次性补缴。
分期补交:按照一定的期限和金额逐步完成补交。
综上所述,个人养老金在一定条件下是可以补交的,但具体补交方案、流程、标准和注意事项可能因地区而异。因此,在办理补交手续前,可以咨询当地社保经办机构或相关部门以获取准确信息。
温馨提示:本数据源于网络,仅供参考!具体需以当地具体法规为准!