灵活交社保和职工社保在参保对象、缴费主体、缴费比例、缴纳险种、缴费基数、户籍限制以及享受的待遇等方面存在明显的差异。这些差异反映了两种社保体系的不同设计理念和目标人群。
据新社通app数据显示,山东威海企业灵活就业养老保险的缴费基数为:4416元。
缴费比例:在企业参保缴费的情况下,单位缴纳比例为16%,个人缴纳比例为8%。而灵活就业人员参保缴费的比例为个人20%。
另外,需要注意的是,这些缴费标准可能会随着时间和方案的变化而调整。为了获取最新的山东威海灵活就业养老保险缴费标准信息,建议查阅相关消息或咨询当地社保部门。总的来说,了解并遵守当地的养老保险缴费标准是每个人的责任,也是保证个人权益的重要方案。
(注:本文数据仅供参考,具体以当地缴费标准为准)
山东威海社保一个月自费多少钱?根据新社通app-社保缴费查询工具提供的最新数据如下:

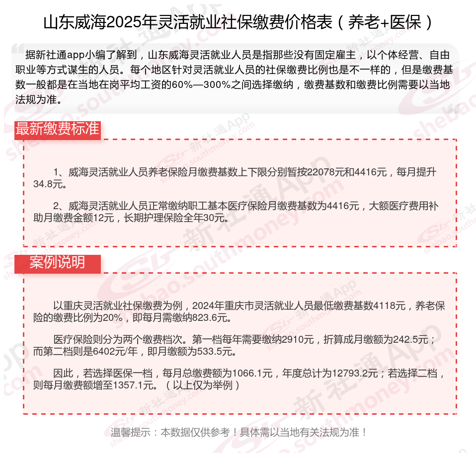
1、威海灵活就业人员养老保险月缴费基数上下限分别暂按22078元和4416元,每月提升34.8元。
2、威海灵活就业人员正常缴纳职工基本医疗保险月缴费基数为4416元,大额医疗费用补助月缴费金额12元,长期护理保险全年30元。
温馨提示:本数据源于网络,仅供参考!具体需以当地具体法规为准!