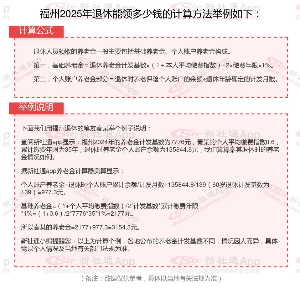
福州退休人员的养老金=个人账户养老金+基础养老金
基础养老金=养老金计发基数×(1+本人月平均缴费指数)÷2×累计缴费年限×1%
个人账户养老金=退休时个人账户累计余额/计发月数

自己买社保与单位购买社保有区别吗
养老保险费计入统筹账户部分比例不同:灵活就业人员养老保险计入统筹账户部分为缴费基数的12%;企业员工养老保险计入统筹账户部分为缴费基数的16%。两者养老保险费计入个人账户部分都是缴费基数的8%,而计入统筹账户的部分不计算到个人退休待遇内。
生育待遇不同:
生育保险待遇主要包括生育及流产住院医疗费、门诊计划生育手术医疗费、生育产前检查费、企业参保职工生育津贴、生育补助金
一般情况下灵活就业人员通常只缴纳医疗保险费,不缴纳生育保险费。因此,在生孩子后自然也不能享受生育津贴,但可以报销一部分生育医疗费或享受一次性生育医疗补助费。
缴纳的险种数量不同:灵活就业人员社保只能缴纳“两险”,即:养老保险和医疗保险;企业员工社保需要缴纳“五险”,即:养老保险、失业保险、工伤保险、医疗保险、生育保险。
温馨提示:本数据仅供参考!具体需以当地有关法规为准!