职工社保:就是打工人的社保,只要你给企业工作,建立了劳动关系就必须缴纳职工社保。职工社保包含五险,分别为:养老保险、医疗保险、生育保险、工伤保险和失业保险。
那么,2025年自由职业怎么交社保?根据新社通app-社保缴费查询工具提供的2025社保缴费标准详情数据:

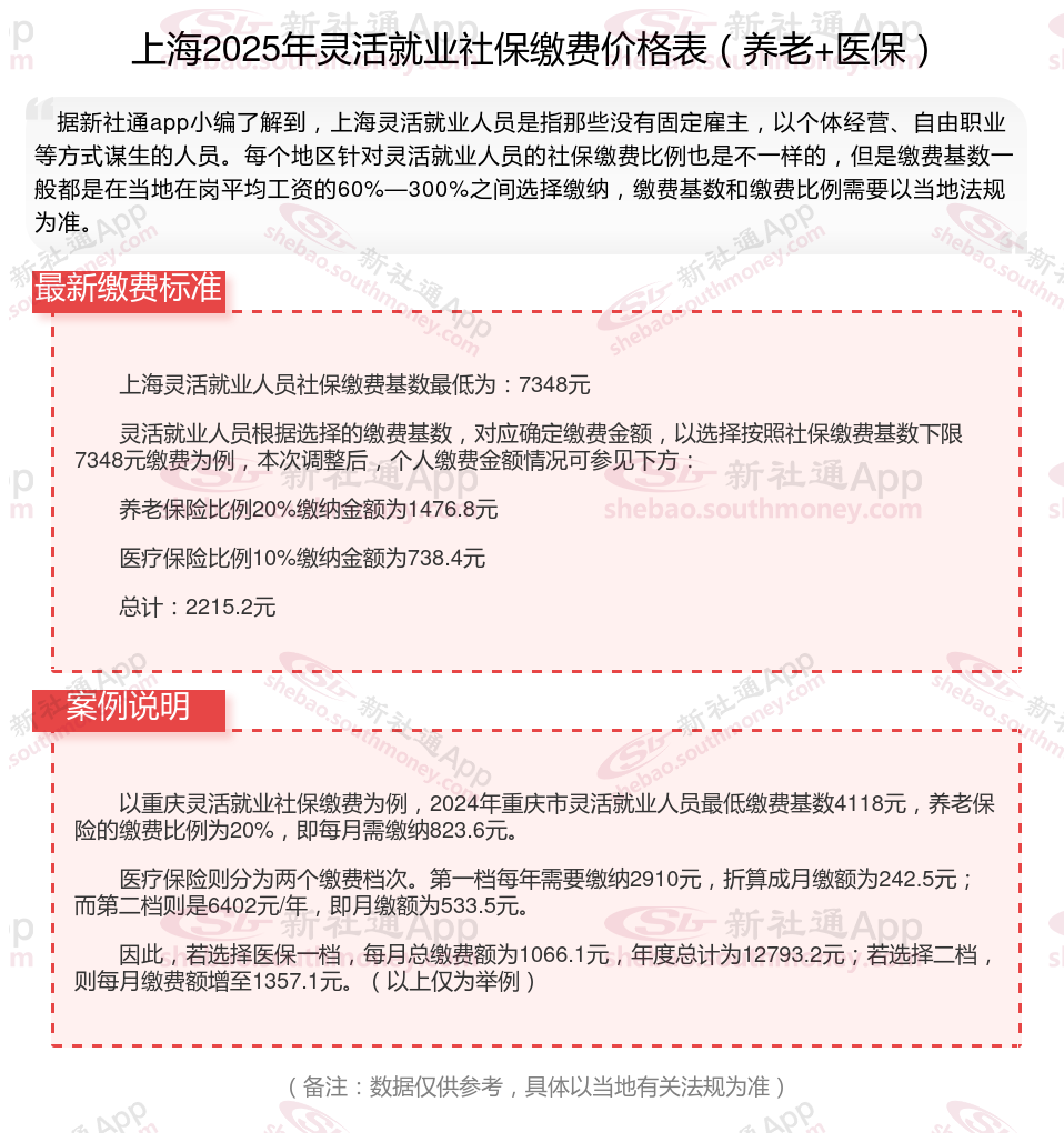
据新社通app数据显示,上海灵活就业养老保险的缴费基数为:7384元。灵活就业人员参保缴费的比例为个人20%。
另外,需要注意的是,这些缴费标准可能会随着时间和方案的变化而调整。建议查阅相关消息或咨询当地社保部门。
(注:本文数据仅供参考,具体以当地缴费标准为准)
社保续交需要哪些手续?
在本地续缴社保
离职后又在本地找到里新工作的你要办社保就容易多了。因为只需把社保转移到本地的新单位,所以这时将你的社保号告诉新单位就行了,不用再去社保局办理其它业务,单位就可以根据你的社保号为你办理社保续保手续。但如果你不知道自己的社保号,又不想到原公司问,该怎么办呢?别急,你只需凭身份证到社保部门查询即可。
温馨提示:本数据仅供参考!具体需以当地有关法规为准!