据新社通app数据显示,图木舒克灵活就业养老保险缴费基数2024-2025年最新标准如下:
2025年度,全省职工基本养老保险缴费基数上限为全口径工资的300%,即24996元/月;下限为全口径工资的60%,即4999元/月。
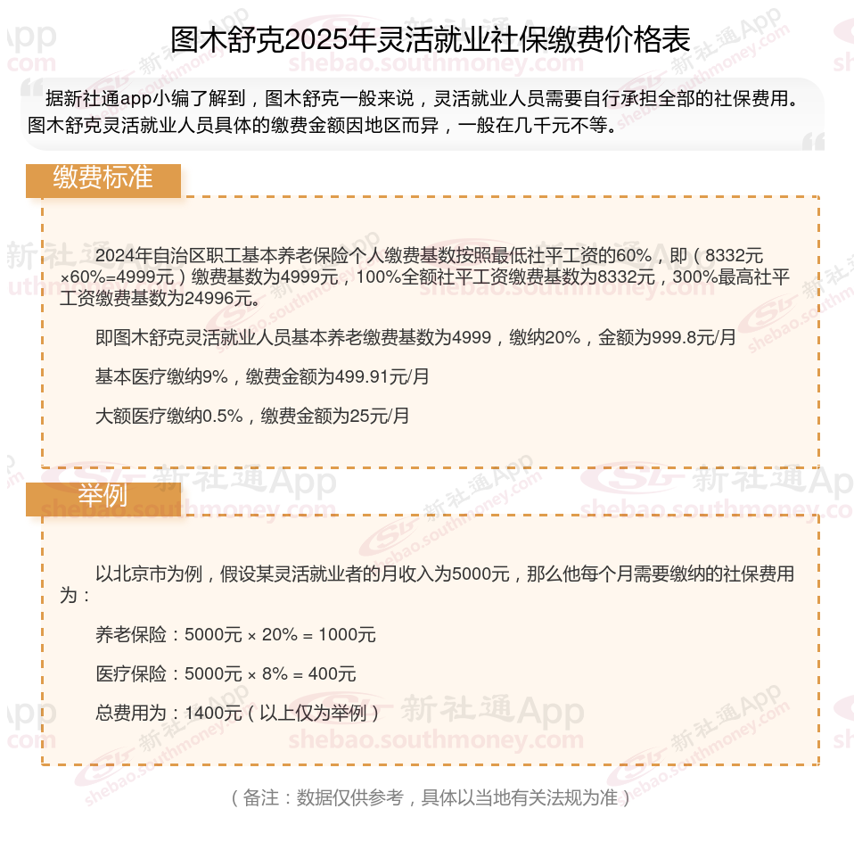
个人缴费比例:20%;
(注:本文数据仅供参考,具体以当地缴费标准为准)
图木舒克社保缴费多少钱?下表是2024-2025年图木舒克社保费用明细参考,根据新社通app-社保缴费查询工具提供的最新数据如下:

2024年自治区职工基本养老保险个人缴费基数按照最低社平工资的60%,即(8332元×60%=4999元)缴费基数为4999元,100%全额社平工资缴费基数为8332元,300%最高社平工资缴费基数为24996元。
即图木舒克灵活就业人员基本养老缴费基数为4999,缴纳20%,金额为999.8元/月
基本医疗缴纳9%,缴费金额为499.91元/月
大额医疗缴纳0.5%,缴费金额为25元/月
》》还不知道自己社保缴纳明细吗?点击新社通app社保计算器,查询所在城市社保缴费明细!
新社通app数据所得,数据仅供参考。
灵活就业人员基本养老保险:灵活就业人员养老保险缴费由个人承担缴纳单位和个人部分,按月缴费,缴费比例和缴费基数有确定要求;按照有关要求,灵活就业人员不得以事后追补缴费的方式增加灵活就业期间的缴费年限。灵活就业人员其他就业时段的补缴方法要求执行。
个人养老金中断可以补交吗?
个人养老金是可以补交的,但具体补交方案可能因地区和养老保险类型的不同而有所差异。以下是对个人养老金补交方案的详细介绍:
补缴养老金的条件有哪些?
因单位原因未按时足额缴纳:
如果单位未按时足额缴纳养老保险费,职工可以要求单位进行补交。
达到退休年龄时缴费年限不足:
在达到法定退休年龄时,如果养老保险缴费年限不足,个人可以在符合一定条件下进行补交,以满足领取养老金的条件。
补交方式如下:
一次性补交:这种方式通常适用于特定的人群和情况,如一些地区对于在社保制实施前就已经参加工作的人员,在达到退休年龄时缴费年限不足的,可以一次性补交。
分期补交:个人也可以选择按照一定的期限和金额逐步完成补交。
综上所述,个人养老金在一定条件下是可以补交的,但具体补交方案、流程、标准和注意事项需根据当地法规执行。在办理补交前,咨询当地社保经办机构或相关部门以获取准确信息。
温馨提示:本数据仅供参考!具体需以当地有关法规为准!