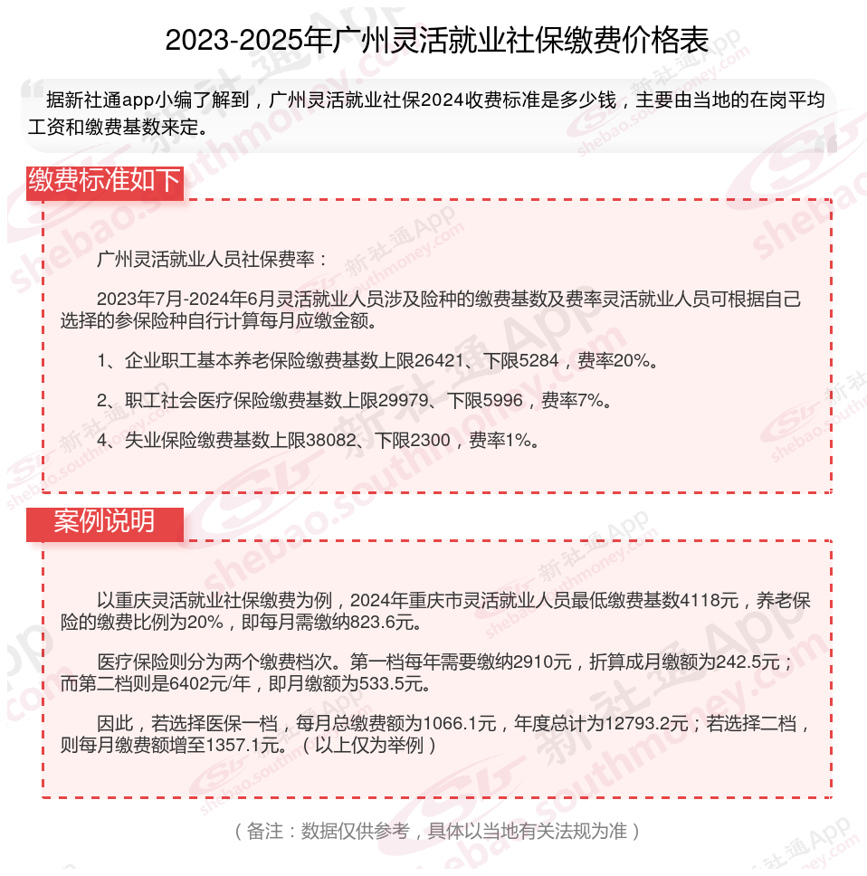
据新社通app数据显示,广州灵活就业养老保险缴费基数2024-2025年最新标准如下:
2025年广州城镇职工社会保险缴费基数用人单位及其职工(包括有雇工的个体工商户及其雇工)分别按2024年度全口径省平的60%(5284元/月)和300%(26421元/月)核定缴费基数的下限和上限执行。
个人缴费比例:20%;
(注:本文数据仅供参考,具体以当地缴费标准为准)
自己交社保一个月多少钱?根据新社通app-社保缴费查询工具提供的2025社保缴费标准详情数据如下:

灵活就业社保养老保险缴费比例一般为20%,医疗保险缴费比例则根据当地法规而定。
温馨提示:本数据仅供参考!具体需以当地有关法规为准!