据新社通app数据显示,广东东莞灵活就业养老保险最低缴费基数为:4546元;个人的缴费比例分别为:20%;
个人缴费金额:909.2元。
(注:本文数据仅供参考,具体以当地缴费标准为准)
广东东莞灵活就业者社保缴纳金额怎么计算?根据新社通app-社保缴费查询工具提供的最新数据如下:

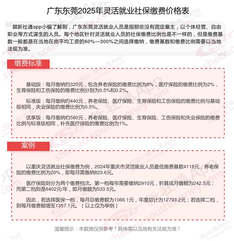
基础版:每月缴纳约320元,包含养老保险的缴费比例为8%,医疗保险的缴费比例为2%,生育保险和工伤保险的缴费比例分别为0.5%和0.2%。
标准版:每月缴纳约440元,养老保险、医疗保险、生育保险和工伤保险的缴费比例与基础版相同,失业保险的缴费比例为0.5%。
优享版:每月缴纳约580元,养老保险、医疗保险、生育保险、工伤保险和失业保险的缴费比例与标准版相同,补充医疗保险的缴费比例为1%。
温馨提示:本数据仅供参考!具体需以当地有关法规为准!