交了这么多年社保你知道我们退休后能领多少钱吗?根据最新的社保退休金在线计算器,职工退休时的社保退休金由两部分组成:社保退休金=基础社保退休金+个人账户社保退休金。
据新社通app获悉,众多即将在山东德州退休的老人们都在关心,到了2024年他们的养老金将如何计算。随着我国养老保险体系的日益完善和优化,养老金的计算方法也在不断地得到更新和调整。个人的退休时间、累计缴费年限以及缴费的基数等因素,都将对最终能够领取到的养老金数额产生重要的影响。下面随新社通app小编一起来看看山东德州退休金计算公式2024计算器,2024社保退休工资计算公式吧!
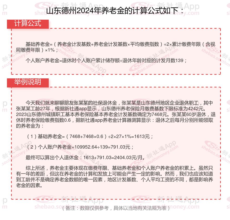
山东德州退休工资养老金计算方法及公式2024年最新(举例说明)

》点击新社通app养老金计算器,轻松测算你的养老金!
山东德州退休领取养老金的条件是什么?
职工按月领取基本养老金必须具备三个条件:
1、达到法定退休年龄,并已办理退休手续;
2、所在单位和个人依法参加养老保险并履行了养老保险缴费义务;
3、个人缴费至少满15年(过渡期内缴费年限包括视同缴费年限)。目前,我国的企业职工法定退休年龄为:男职工60岁;从事管理和科研工作的女职工55岁;从事生产和工勤辅助工作的女职工50岁,自由职业者、个体工商户女年满55周岁。
山东德州养老金计发基数是多少?附全国各地养老金计发基数排名前十,看看有哪些城市!
据新社通app获悉,山东德州2023年的全省城镇职工基本养老保险基本养老金计发基数。今年的养老金计发基数达到了7468元。去年是7182.5元,今年上涨了3.97%左右。

(备注:数据仅供参考,具体以当地有关法规为准)
以上就是全部内容,希望对你有帮助,欢迎关注新社通app解锁更多社保专业资讯。