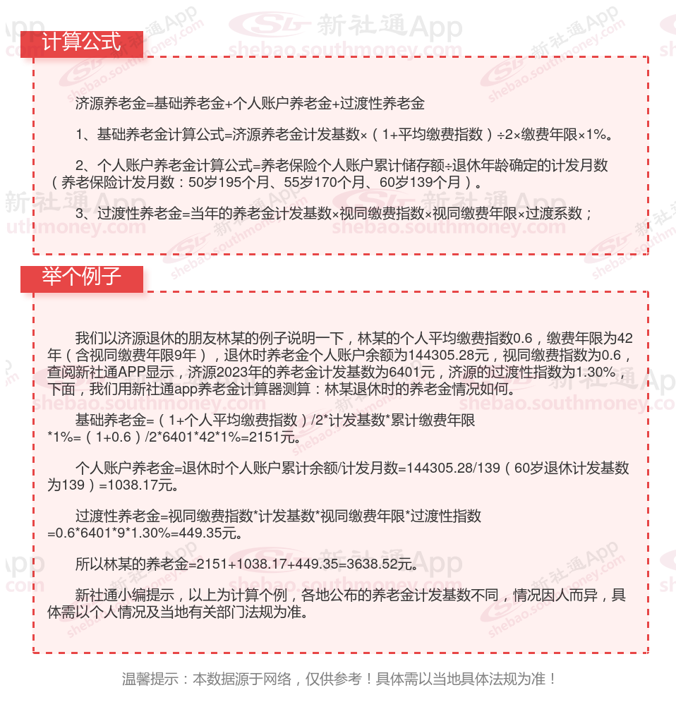
济源养老金=基础养老金+个人账户养老金
1、基础养老金计算公式=济源养老金计发基数×(1+平均缴费指数)÷2×缴费年限×1%。
2、个人账户养老金计算公式=养老保险个人账户累计储存额÷退休年龄确定的计发月数(养老保险计发月数:50岁195个月、55岁170个月、60岁139个月)。

退休金影响因素有哪些?
退休年龄:达到退休年龄条件后可以开始领取养老金的年龄,退休年龄的高低直接影响到养老金的计发月数和领取总额。随着退休年龄的推迟,计发月数减少,但个人账户养老金的领取总额可能会增加。同时,养老金计发基数的变化也可能对养老金的数额产生重要影响。
缴费年限:实际缴费年限和缴费年限的增加将直接导致养老金金额的增加。
缴费年限:缴费年限越长,基础养老金部分越高。