西宁养老金计算方法:
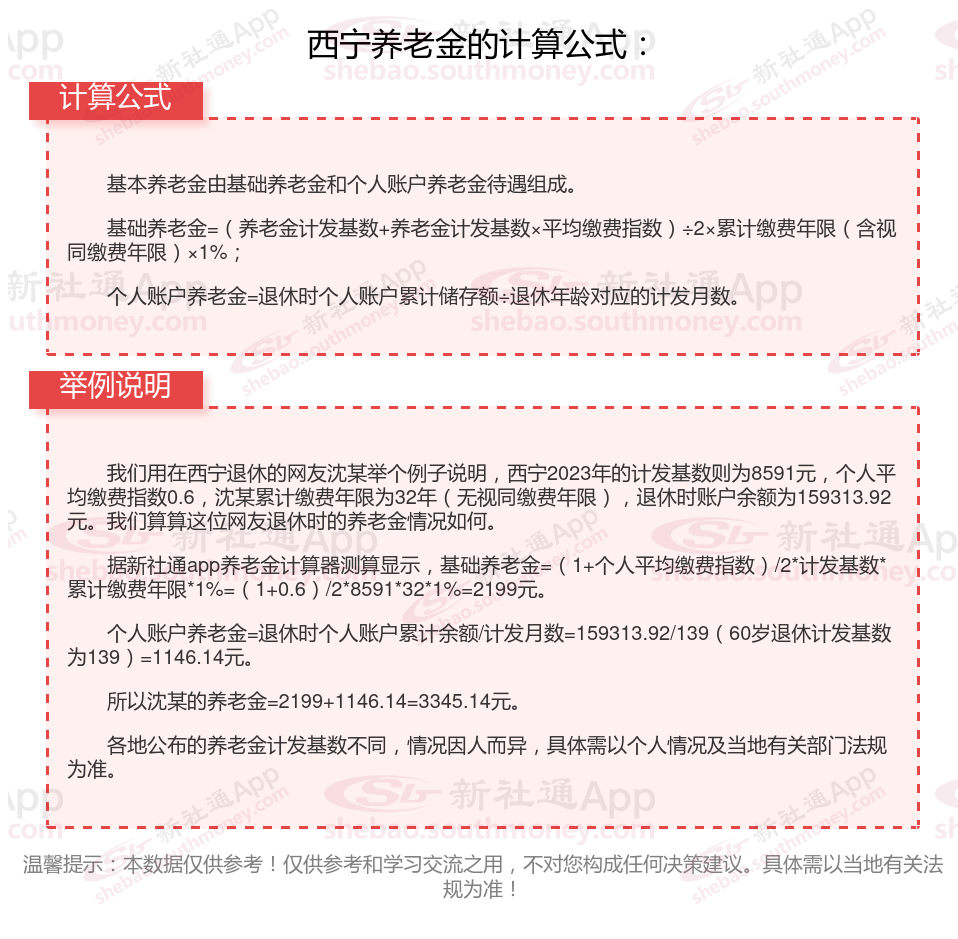
养老金计算方法,退休金由两部分组成:包括基础养老金和个人账户养老金。
个人账户养老金:其计算公式为个人账户储存额÷计发月数。

影响退休养老金多少的因素有哪些?
退休年龄:假如你是55岁退休还是60岁退休,在计算个人账户养老金的时候,所除的计发月数是不同的。退休年龄越往后,计发月数越小,个人账户养老金可能算起来会略高一些。
社会平均工资增长率:随着经济的增长和社会的进步,社会平均工资水平会不断提高,从而带动基础养老金的相应增长。
西宁养老金计算方法:
养老金计算方法,退休金由两部分组成:包括基础养老金和个人账户养老金。
个人账户养老金:其计算公式为个人账户储存额÷计发月数。

影响退休养老金多少的因素有哪些?
退休年龄:假如你是55岁退休还是60岁退休,在计算个人账户养老金的时候,所除的计发月数是不同的。退休年龄越往后,计发月数越小,个人账户养老金可能算起来会略高一些。
社会平均工资增长率:随着经济的增长和社会的进步,社会平均工资水平会不断提高,从而带动基础养老金的相应增长。
云南丽江养老金计发基数是多少?2023年新退休人员补差如何算?
2024-12-03 09:50养老金
亳州退休金如何计算灵活就业一年缴纳10145元,16年后退休,养老金是多少?
2024-12-03 09:50养老金
绍兴退休金如何计算灵活就业一年缴纳10709元,22年后退休,养老金是多少?
2024-12-03 09:49养老金