交了这么多年社保你知道我们退休后能领多少钱吗?根据最新的社保退休金在线计算器,职工退休时的社保退休金由两部分组成:社保退休金=基础社保退休金+个人账户社保退休金。
据新社通app获悉,随着2024年的到来,养老金的计算公式也备受关注。毕竟,养老金对于每一位退休人员来说,都是关乎生活质量的重要收入来源。
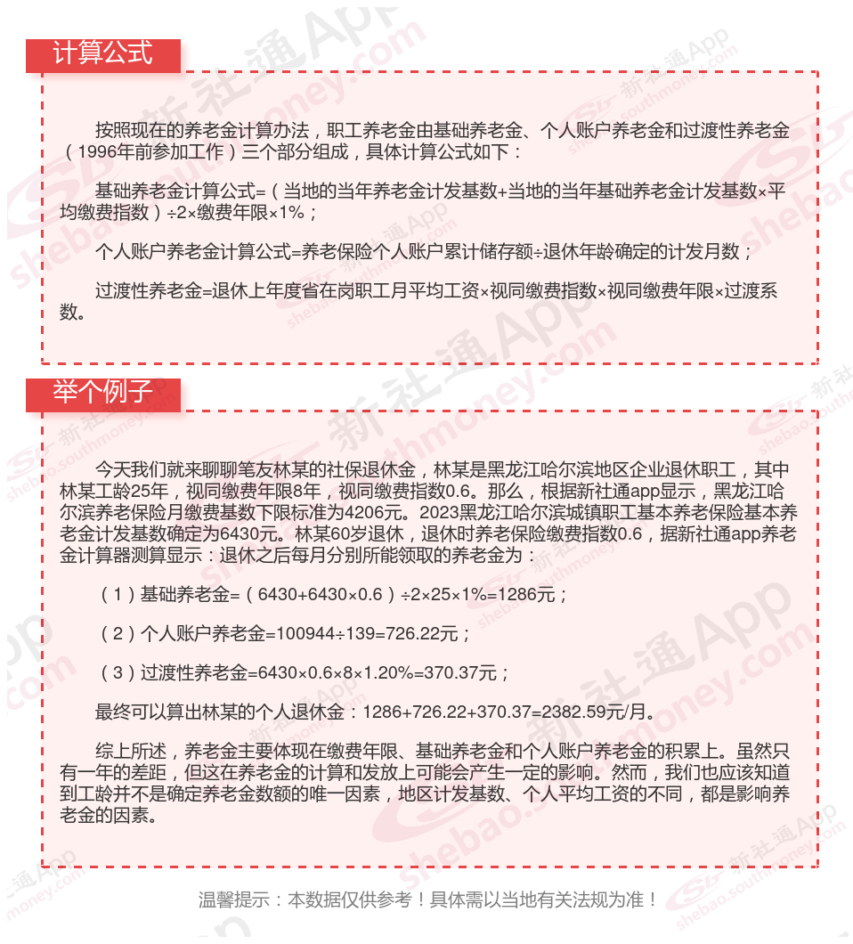
然而,许多退休人员可能并不清楚自己的养老金是如何计算得出的。养老金的计算遵循一个标准公式,这个公式在不同地区虽然会因具体数据而有所差异,但基本框架是一致的。要准确计算自己的养老金,你需要了解并代入自己的相关数据。下面随新社通app小编一起来看看每个月交那么多社保,2024年退休到底能领多少钱?
黑龙江哈尔滨退休工资养老金计算方法及公式2024年最新(举例说明)

》点击新社通app养老金计算器,轻松测算你的养老金!
黑龙江哈尔滨退休领取养老金的条件是什么?
根据有关法规:“参加基本养老保险的个人,达到法定退休年龄时累计缴费满十五年的,按月领取基本养老金。 参加基本养老保险的个人,达到法定退休年龄时累计缴费不足十五年的,可以缴费至满十五年,按月领取基本养老金;也可以转入新型农村社会养老保险或者城镇居民社会养老保险,按照法规享受相应的养老保险待遇。”
其养老金的领取条件为:
1、本人达到法定退休年龄并办理了退休手续;
2、所在单位和个人依法参加基本养老保险并履行缴费义务;
3、个人累计缴费时间满15年。
黑龙江哈尔滨养老金计发基数是多少?附全国各地养老金计发基数排名前十,看看有哪些城市!
黑龙江哈尔滨2023年养老金计发基数为6430元/月。这一数据相较于2022年的5865元/月,增加了565元,增幅达到了9.63%。其公布意味着以此为基数,将重新核定2023年新退休人员的基本养老金,并对之前已退休人员可能存在的养老金差额进行补发。

温馨提示:本数据仅供参考!具体需以当地有关法规为准!
以上就是全部内容,希望对你有帮助,欢迎关注新社通app解锁更多社保专业资讯。