交了这么多年社保你知道我们退休后能领多少钱吗?根据最新的社保退休金在线计算器,职工退休时的社保退休金由两部分组成:社保退休金=基础社保退休金+个人账户社保退休金。
海南琼海2024年退休能领取多少养老金?据新社通app获悉,越来越多的人们认识到了养老金的重要性,参加养老保险的人数也是越来越多了。养老金每年一般还会有调整,所以参保人实际领取的养老金金额可能会更高,也可能会低一些。因此具体可以领取多少养老金,就还应当以当地实际法规为准。那么,每个月交那么多社保,2024年退休到底能领多少钱?下面随新社通app小编一起来看看详情。
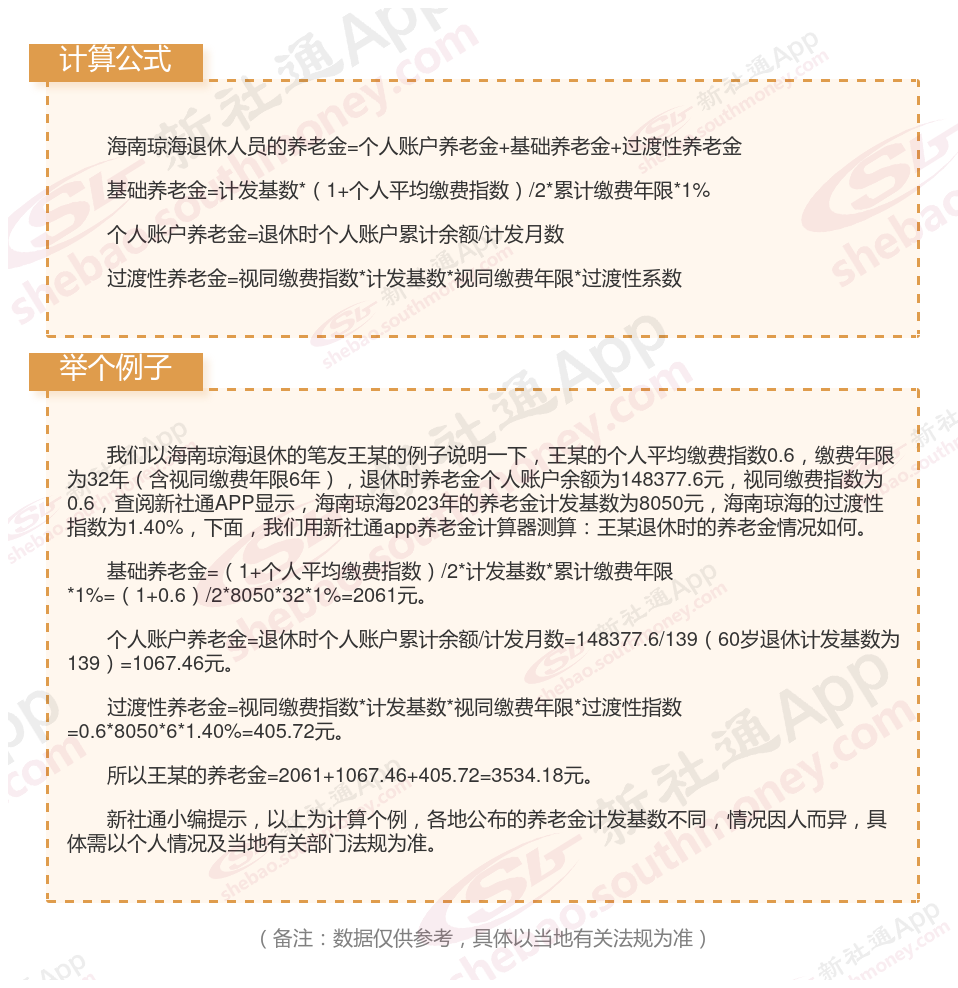
海南琼海退休工资养老金计算方法及公式2024年最新(举例说明)

》点击新社通app养老金计算器,轻松测算你的养老金!
海南琼海退休领取养老金的条件是什么?
海南琼海养老金领取条件因不同的养老保险类型和地区方案可能有所差异。以下是一般情况下的养老金领取条件:
一、企业职工养老金领取条件:
达到法定退休年龄:男年满60周岁,女工人年满50周岁,女干部年满55周岁。
已办理退休手续。
企业和职工按法规缴纳基本养老保险费。
个人缴费年限满15年及其以上。
二、城乡居民养老金领取条件:
年满60周岁。
累计缴费满15年。
未领取法规的基本养老保险待遇。
三、新农保养老金领取条件:
年满60周岁。
未享受城镇职工基本养老保险待遇的农村有户籍的老年人。
此外,还有一些特殊情况下的养老金领取条件,如特殊工种提前退休养老金领取条件和因病或非因工致残退休养老金领取条件。特殊工种如从事高空和特别繁重体力劳动满一定年限、从事高温和井下工作满一定年限、从事有害工作满一定年限的职工,在达到特定的退休年龄和缴费年限条件下,可以提前退休并领取养老金。因病或非因工致残的职工,在经有关部门确认完全丧失劳动能力,并满足特定的年龄和缴费年限条件下,也可以领取养老金。
请注意,这些只是一般性的养老金领取条件,具体的方案法规可能因地区而异。因此,可以咨询当地的社保机构或相关部门,以获取最准确的信息。同时,随着方案的不断调整和更新,养老金领取条件也可能发生变化,请密切关注相关方案的最新动态。
海南琼海养老金计发基数是多少?附全国各地养老金计发基数排名前十,看看有哪些城市!
海南琼海2023年的养老金计发基数为8050元/月。这一数字用于计算2023年度退休人员养老金的基数。
与2022年的养老金计发基数相比,2023年的养老金计发基数增长了451元,涨幅达到了5.93%。这一增长意味着在2023年1月至11月期间退休的人员,在其暂定退休待遇基础上,能够增加养老金。具体增加的额度会因人而异,但差异通常不大。

温馨提示:本数据仅供参考!仅供参考和学习交流之用,不对您构成任何决策建议。具体需以当地有关法规为准!
以上就是全部内容,希望对你有帮助,欢迎关注新社通app解锁更多社保专业资讯。