交了这么多年社保你知道我们退休后能领多少钱吗?根据最新的社保退休金在线计算器,职工退休时的社保退休金由两部分组成:社保退休金=基础社保退休金+个人账户社保退休金。
退休人员注意,贵州六盘水2024年养老金计算公式来了,快来看一下你能领多少钱吧!据新社通app获悉,养老金对于所有人来说都是非常重要的,对于年轻人来说,它是对晚年生活的提前安排,对于老年人来说它是重要的收入来源,也是退休后安享晚年的经济支柱。
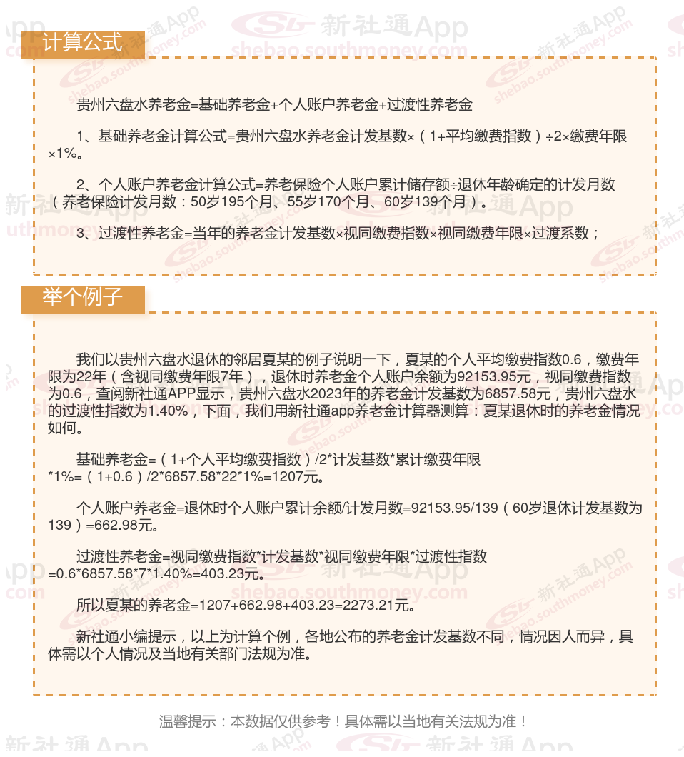
可是有很多人并不清楚养老金是如何计算的,已经退休的人虽然每月领着养老金,但是并不清楚金额是如何得来的。其实养老金额度的计算是有一个标准公式的,即使在不同的地区数据有所不同,只要将自己所在地的数据代入即可准确计算出金额,下面我们就详细来了解一下。
贵州六盘水退休工资养老金计算方法及公式2024年最新(举例说明)

》点击新社通app养老金计算器,轻松测算你的养老金!
贵州六盘水退休领取养老金的条件是什么?
参加养老保险的职工要领取养老金,必须同时符合两个条件才能每月领取:
1)达到法定退休年龄;
2)累积缴纳养老保险费满15年。
注意两者不是或者的关系。另外,如果累计缴费不满15年,那么在退休时可一次性领取个人账户中的累计部分的资金。
按照相关法规,我国法定的企业职工退休年龄是:男年满60周岁,女工人年满50周岁,女干部年满55周岁。从事井下、高空、高温、特别繁重体力劳动或其他有害身体健康工作(以下称特殊工种)的,退休年龄为男年满55周岁、女年满45周岁;因病或非因工致残,由医院证明并经劳动鉴定会确认完全丧失劳动能力的,退休年龄为男年满55周岁、女年满45周岁。
贵州六盘水养老金计发基数是多少?附全国各地养老金计发基数排名前十,看看有哪些城市!
贵州六盘水2023年养老金计发基数为6857.58元/月,与2022年的养老金计发基数6798元相比,2023年的基数增加了59.58元,增幅0.88%。对今年退休的人员来说是一个好消息。随着计发基数的调整,部分退休人员的养老金将会进行重算补发,以确保他们能够按照新的计发基数领取养老金。

温馨提示:本数据仅供参考!仅供参考和学习交流之用,不对您构成任何决策建议。具体需以当地有关法规为准!
以上就是全部内容,希望对你有帮助,欢迎关注新社通app解锁更多社保专业资讯。