交了这么多年社保你知道我们退休后能领多少钱吗?根据最新的社保退休金在线计算器,职工退休时的社保退休金由两部分组成:社保退休金=基础社保退休金+个人账户社保退休金。
2024湖南张家界退休金领取标准大概能拿多少钱?据新社通app获悉,对于即将或已经步入退休年龄的“老人”来说,养老金的多少直接关系到他们的切身利益,但是很多人又不会计算自己的养老金,下面我们就一起来详细介绍湖南张家界养老金的计算方法。
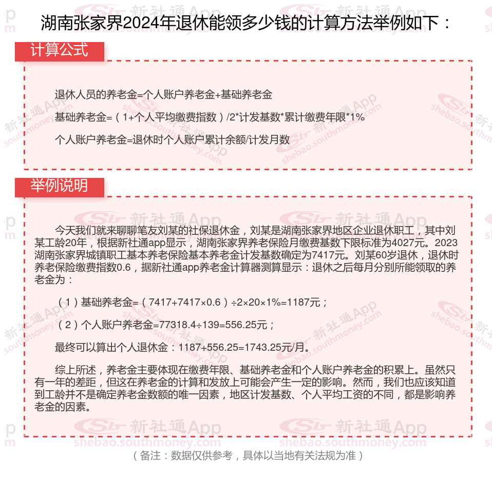
湖南张家界退休工资养老金计算方法及公式2024年最新(举例说明)

》点击新社通app养老金计算器,轻松测算你的养老金!
湖南张家界退休领取养老金的条件是什么?
1、达到法定退休年龄,并已办理退休手续;
2、所在单位和个人依法参加养老保险并履行了养老保险缴费义务;
3、个人缴费至少满15年(过渡期内缴费年限包括视同缴费年限)。
根据相关法规,在退休之前,养老保险个人账户里的钱不可以提前支取,不过在参保人员出国定居、参保人员死亡以及重复参保这三种特殊情况下,可以申请取出养老保险账户里的资金。
湖南张家界养老金计发基数是多少?附全国各地养老金计发基数排名前十,看看有哪些城市!
据新社通app获悉,湖南张家界公布2023年养老金计发基数为7417元,增涨了285元。退休养老金涨多少怎么算?部分地区农民养老金也迎来补发,养老金计发基数,是一项非常重要的计算养老金的因素。

温馨提示:本数据仅供参考!具体需以当地有关法规为准!
以上就是全部内容,希望对你有帮助,欢迎关注新社通app解锁更多社保专业资讯。