2024退休金计算方法:
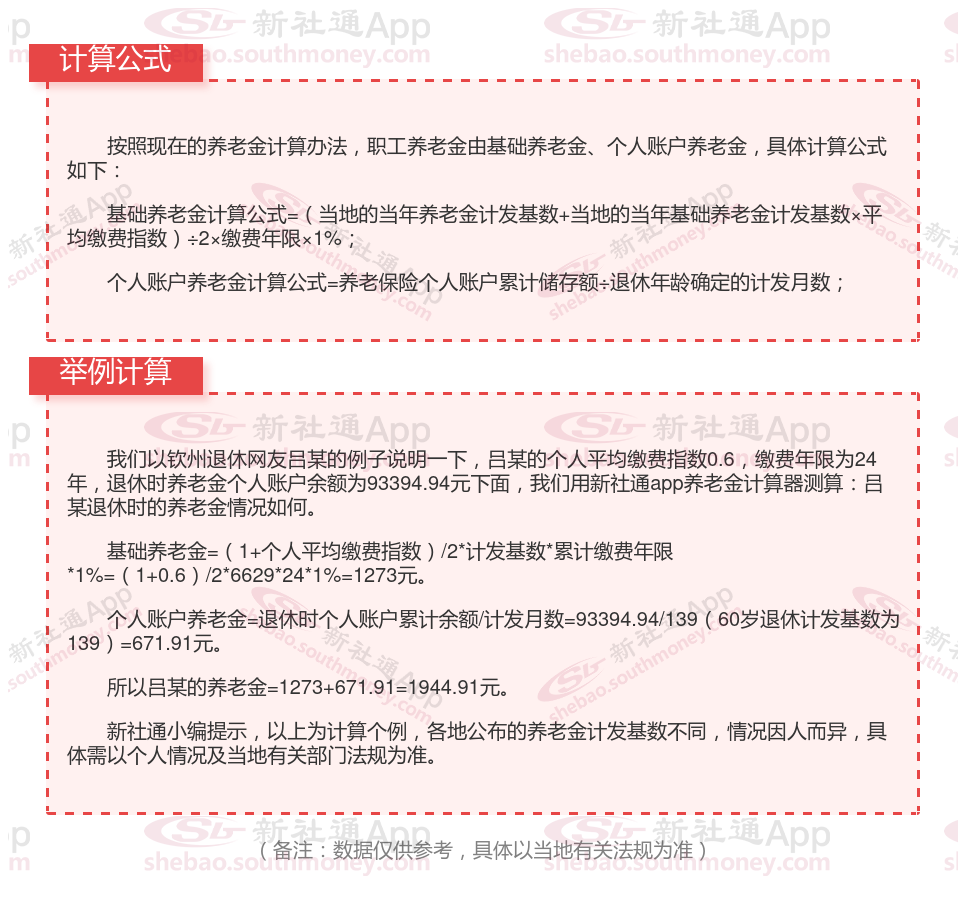
基础养老金+个人账户养老金就是基本养老金。
养老金金额主要是由基础养老金以及个人账户养老金两者共同组成。
个人账户养老金计算:个人账户养老金的计算方法是根据您个人账户中的储蓄金额除以缴费月数,缴费月数根据您的退休年龄确定。

个人社保VS公司社保:有什么区别?
缴费基数和比例:
灵活就业社保:自主登记,自愿缴纳,每月一交。
职工社保:由公司和职工共同缴纳,公司缴纳部分进入社会统筹账户,个人缴纳部分进入个人账户。
退休年龄:
灵活就业人员基本养老保险:以城镇个体工商户、自谋职业者以及采取各种灵活方式就业的参保人员男性年龄满60周岁、女性年龄满55周岁)时累计缴费满15年且待遇领取地在本经办机构的,由参保单位(灵活就业人员由档案托管单位或个人)向社保经办机构提出核定养老金申请。不少灵活就业人员,都曾经按“企业职工”参保缴费,而企业“女工人”岗位退休年龄为50岁。对于岗位和参保身份多次变动的女性灵活就业人员,其具体退休年龄如何判定,按当地社保要求执行;
职工社保设立最低缴费年限,达到缴费年限的退休后不再缴费即可享受基本医疗保险待遇,其医疗待遇标准总体上高于城乡居民社保。
户籍限制:
灵活就业社保缴费主体只有个人。
职工社保:适用于与企业签订正式劳动合同的职工,由公司和职工共同缴纳。
险种不一样:
灵活就业社保:主要包括养老和医疗保险,不包括工伤、失业和生育保险。
职工社保则通常包括养老保险、医疗保险、失业保险、工伤保险和生育保险等五个险种,为职工提供更全面的保险。
退休后的待遇:
养老保险待遇:灵活就业人员在达到法定退休年龄且缴费满足法规要求年限后,可以按月领取基本养老金,享受与企业职工相同的待遇。
医疗保险待遇:在参保期间,灵活就业人员因病住院或进行门诊治疗时,可以享受医疗报销待遇
基本养老保险:职工基本养老保险的待遇主要包括按月领取的基本养老金,该养老金根据法规要求计发,并享受正常调整待遇。
基本医疗保险:参加职工基本医疗保险的个人,达到法定退休年龄时累计缴费达到法规要求年限的,退休后不再缴纳基本医疗保险费,享受基本医疗保险待遇。这包括医疗费用中应当由基本医疗保险基金支付的部分,由社会保险经办机构与医疗机构、药品经营单位直接结算。
工伤保险:职工因工作原因受到意外伤害或者患职业病,且经工伤认定的,享受工伤保险待遇。其中,经劳动能力鉴定丧失劳动能力的,享受伤残待遇。
失业保险:为失业人员提供一定期限内的失业补助金,帮助其渡过失业期。
生育保险:为女性职工提供生育期间的医疗和津贴等。
温馨提示:本数据源于网络,仅供参考!具体需以当地具体法规为准!