交了这么多年社保你知道我们退休后能领多少钱吗?根据最新的社保退休金在线计算器,职工退休时的社保退休金由两部分组成:社保退休金=基础社保退休金+个人账户社保退休金。
随着社会不断发展,人们对于养老金越来越重视,可以说养老金已经逐渐成为退休人员晚年生活的重要收入来源。据2024年有关消息显示,2024年养老金将会继续提升,按照先行的养老保险新规,将会采取多缴多得、长缴多得的计算方式,也就是说缴费基数越高、缴费年限越长,未来能够获得养老金就会越多。那么,四川成都社保交满退休可以拿多少?下面新社通小编带您了解详情。
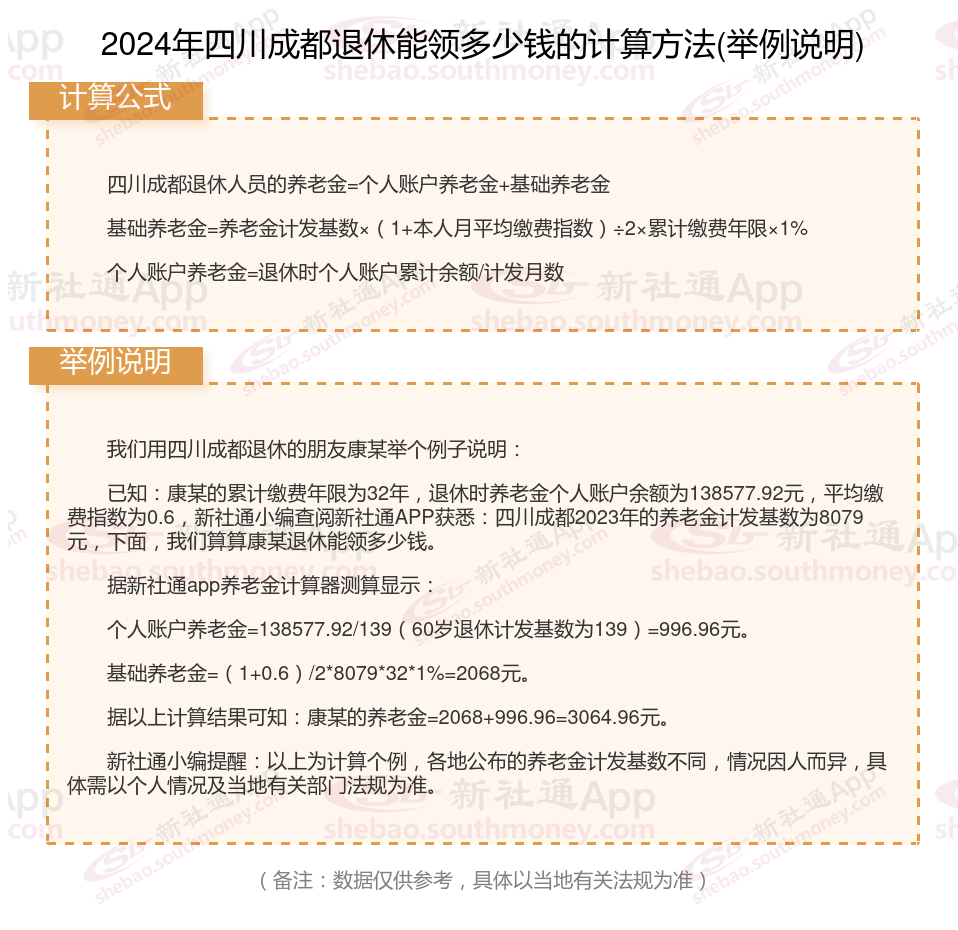
四川成都退休工资养老金计算方法及公式2024年最新(举例说明)

》点击新社通app养老金计算器,轻松测算你的养老金!
四川成都退休领取养老金的条件是什么?
参加养老保险的职工要领取养老金,必须同时符合两个条件才能每月领取:
1)达到法定退休年龄;
2)累积缴纳养老保险费满15年。
注意两者不是或者的关系。另外,如果累计缴费不满15年,那么在退休时可一次性领取个人账户中的累计部分的资金。
按照相关法规,我国法定的企业职工退休年龄是:男年满60周岁,女工人年满50周岁,女干部年满55周岁。从事井下、高空、高温、特别繁重体力劳动或其他有害身体健康工作(以下称特殊工种)的,退休年龄为男年满55周岁、女年满45周岁;因病或非因工致残,由医院证明并经劳动鉴定会确认完全丧失劳动能力的,退休年龄为男年满55周岁、女年满45周岁。
四川成都养老金计发基数是多少?附全国各地养老金计发基数排名前十,看看有哪些城市!
四川成都2023年养老金计发基数为8079元/月。这一数据相较于2022年的7822元/月,增加了257元,增幅达到了3.29%。其公布意味着以此为基数,将重新核定2023年新退休人员的基本养老金,并对之前已退休人员可能存在的养老金差额进行补发。

温馨提示:本数据仅供参考!具体需以当地有关法规为准!
以上就是全部内容,希望对你有帮助,欢迎关注新社通app解锁更多社保专业资讯。