交了这么多年社保你知道我们退休后能领多少钱吗?根据最新的社保退休金在线计算器,职工退休时的社保退休金由两部分组成:社保退休金=基础社保退休金+个人账户社保退休金。
当我们社保缴费满后达到退休年龄,许多人都会好奇,江西上饶每个月究竟能够领取多少养老金呢?据新社通app获悉,不同地区在养老金计算上可能存在差异,有的地方采用平均工资作为计算基础,而有的地方则更侧重于个人账户的累计金额。这种差异使得养老金的计算变得更为复杂,但也更加贴近当地的实际情况。
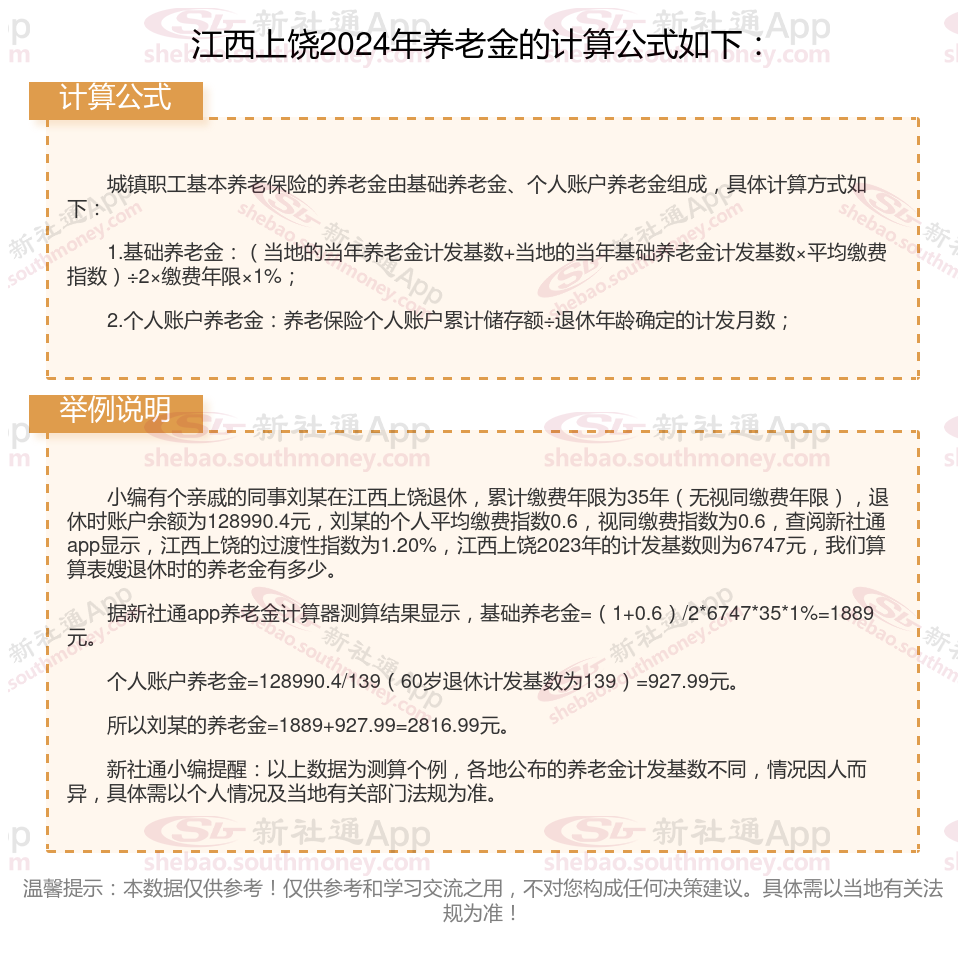
为了更加精确地了解自己未来每月能够领取的养老金金额,我们需要深入了解并掌握养老金的计算方法通过了解养老金的计算方式和影响因素,我们可以更好地规划自己的退休生活,确保生活质量不会因为退休而大幅下降。那么,社保交退休,每月能领取多少钱的养老金?下面随新社通app小编一起来看看江西上饶2024年养老金计算公式。
江西上饶退休工资养老金计算方法及公式2024年最新(举例说明)

》点击新社通app养老金计算器,轻松测算你的养老金!
江西上饶退休领取养老金的条件是什么?
养老保险是分好几种情况的,所以我们的养老金也是分好几种情况的,当我们领取养老金的时候,它们各自的领取条件是什么呢?
企业职工养老金领取条件
1、达到法定退休年龄,男年满60周岁,女工人年满50周岁,女干部年满55周岁;
2、已办理退休手续;
3、企业和职工按法规缴纳基本养老保险费;
4、个人缴费年限满15年及其以上。
城乡居民养老金领取条件
1、年满60周岁;
2、累计缴费满15年;
3、未领取法定的基本养老保险待遇。
新农保养老金领取条件
1、年满60周岁;
2、未享受城镇职工基本养老保险待遇的农村有户籍的老年人。
因病提前退休养老金领取条件
1、依照劳动鉴定程序,经市、区劳动能力鉴定会鉴定达到完全丧失劳动能力;
2、男年满50周岁、女年满45周岁的办理因病退休。
特殊工种提前退休养老金领取条件
1、退休年龄为男年满55周岁、女年满45周岁;
2、从事高空和特别繁重体力劳动满10年、从事高温和井下工作满9年、从事有害工作满8年。
江西上饶养老金计发基数是多少?附全国各地养老金计发基数排名前十,看看有哪些城市!
据新社通app显示,江西上饶公布2023年1月1日至12月31日企业和事业单位退休基本养老金计发使用的基数为6569元/月。按照新的计发基数计算,实际上基础养老金计发基数应当是6569元,增长了178元。这一公布对于退休人员来说是好消息,但实际能够补发多少钱还需要根据个人情况再进行具体计算。对于没有过渡性养老金的退休人员来说,补发的金额主要与工龄、养老保险缴费指数等因素有关。

温馨提示:本数据仅供参考!仅供参考和学习交流之用,不对您构成任何决策建议。具体需以当地有关法规为准!
以上就是全部内容,希望对你有帮助,欢迎关注新社通app解锁更多社保专业资讯。