交了这么多年社保你知道我们退休后能领多少钱吗?根据最新的社保退休金在线计算器,职工退休时的社保退休金由两部分组成:社保退休金=基础社保退休金+个人账户社保退休金。
新疆乌鲁木齐社保退休拿多少钱一个月?在人口老龄化的浪潮下,养老金问题逐渐浮出水面,成为大众关注的焦点。对于即将步入退休生活的人来说,了解2024年养老金的计算方法,无疑是规划未来生活的重要一环。养老金计算涉及多个因素,如缴费年限、缴费基数、当地经济水平等。参保人在规划退休生活时应充分了解自己的缴费情况和当地的养老金方案。下面新社通小编带您了解2024年养老金的计算方法的详情。
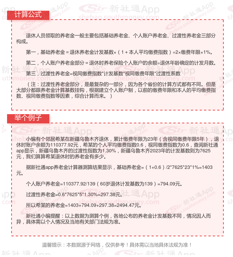
新疆乌鲁木齐退休工资养老金计算方法及公式2024年最新(举例说明)

》点击新社通app养老金计算器,轻松测算你的养老金!
新疆乌鲁木齐退休领取养老金的条件是什么?
新疆乌鲁木齐领取养老金的条件主要包括以下几点:
1.达到法定退休年龄。对于男性来说,通常是60周岁;对于女性工人(生产操作岗位),通常是50周岁;对于女性(管理和技术岗位),通常是55周岁。
2.累计缴费年限满15年。个人需参加基本养老保险并完成法规的缴费年限,如果累计缴费不满15年,其个人账户储存额将一次性支付给本人,并终止养老保险关系。
3.办理退休手续。在满足上述条件后,需经劳动有关部门批准,并办理相应的离退休手续。
此外,还有一些特殊情况允许提前退休,如从事特殊工种(如高空、井下、高温等劳动)或因病或非因工致残等情况下,可能允许在低于正常退休年龄时领取养老金。这些条件是全国性的基本标准,具体情况可能因地区而异,建议咨询当地的社保机构或相关部门以获取最准确的信息。
新疆乌鲁木齐养老金计发基数是多少?附全国各地养老金计发基数排名前十,看看有哪些城市!
据新社通app显示,新疆乌鲁木齐2023年养老金计发基数为7625元。具体来说,2023年新疆乌鲁木齐的养老金计发基数相较于去年增长了7.56%,养老金的补发金额将根据个人缴费年限、缴费金额以及养老金计发基数的调整幅度等因素进行计算。

温馨提示:本数据仅供参考!具体需以当地有关法规为准!
以上就是全部内容,希望对你有帮助,欢迎关注新社通app解锁更多社保专业资讯。