交了这么多年社保你知道我们退休后能领多少钱吗?根据最新的社保退休金在线计算器,职工退休时的社保退休金由两部分组成:社保退休金=基础社保退休金+个人账户社保退休金。
退休人员注意,河北石家庄2024年养老金计算公式来了,快来看一下你能领多少钱吧!据新社通app获悉,养老金对于所有人来说都是非常重要的,对于年轻人来说,它是对晚年生活的提前安排,对于老年人来说它是重要的收入来源,也是退休后安享晚年的经济支柱。
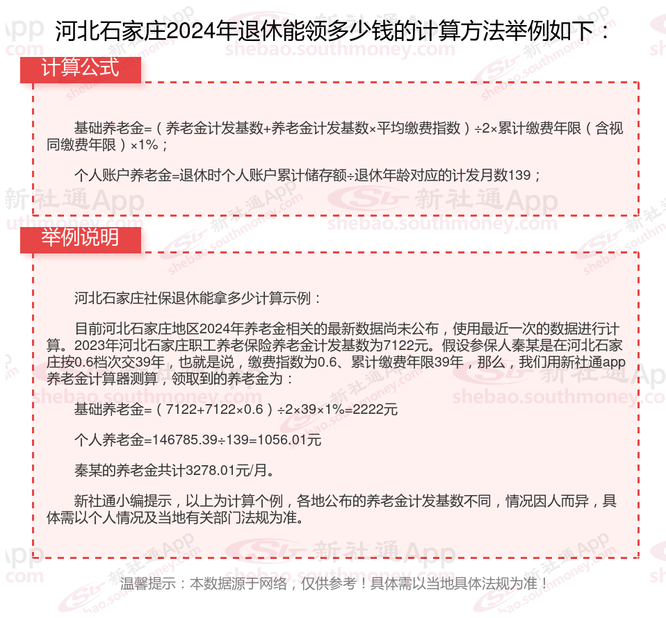
可是有很多人并不清楚养老金是如何计算的,已经退休的人虽然每月领着养老金,但是并不清楚金额是如何得来的。其实养老金额度的计算是有一个标准公式的,即使在不同的地区数据有所不同,只要将自己所在地的数据代入即可准确计算出金额,下面我们就详细来了解一下。
河北石家庄退休工资养老金计算方法及公式2024年最新(举例说明)

》点击新社通app养老金计算器,轻松测算你的养老金!
河北石家庄退休领取养老金的条件是什么?
河北石家庄养老金的领取条件主要有以下几点
1、必须达到了法定退休年龄,并且办理了相关退休手续。中国的男性目前的法定退休年龄是60岁,女性为55岁。
2、缴纳社保的年限必须要满15年。如果到了法定退休年龄,但是缴费没有满15年,可以延长缴费直到满15年,就能开始享受养老待遇。
在《社会保险法》实施之前就已经参保的,延长缴费了5年还是不够15年的,就可以一次性把剩余费用全部补齐。
如果不愿意一次缴清的话,可以申请转入新型农村社会养老保险或者城镇居民社会养老保险,享受相应的养老保险待遇。
3、个人账户里面的钱是可以拿出来的。不过,能够拿出来的钱只是我们自己每个月工资里扣走的那一小部分钱,公司替我们缴纳的那部分就被纳入养老统筹基金了。
河北石家庄养老金计发基数是多少?附全国各地养老金计发基数排名前十,看看有哪些城市!
河北石家庄2023年养老金计发基数为7122元。与2022年的养老金计发基数6849元相比,2023年增加了273元,增长率约为3.99%。由于养老金计发基数的增加,他们在重新计算养老金时将会得到一定的增长。但具体的增长金额还需要根据每个人的缴费年限、缴费指数等个人情况来计算。

(备注:数据仅供参考,具体以当地有关法规为准)
以上就是全部内容,希望对你有帮助,欢迎关注新社通app解锁更多社保专业资讯。