交了这么多年社保你知道我们退休后能领多少钱吗?根据最新的社保退休金在线计算器,职工退休时的社保退休金由两部分组成:社保退休金=基础社保退休金+个人账户社保退休金。
宁夏银川退休金的计算方法是什么?据新社通app获悉,在社会保险日益完善的当今社会,除了需要对安全、健康投保,对于自己的晚年生活投保同样重要。我们通常会在15年内持续的参保养老保险,以保证在退休后能领取到相应的养老金。那么在宁夏银川个人缴纳养老保险可以领到多少钱呢?下面就让新社通app小编为您详细介绍一下。
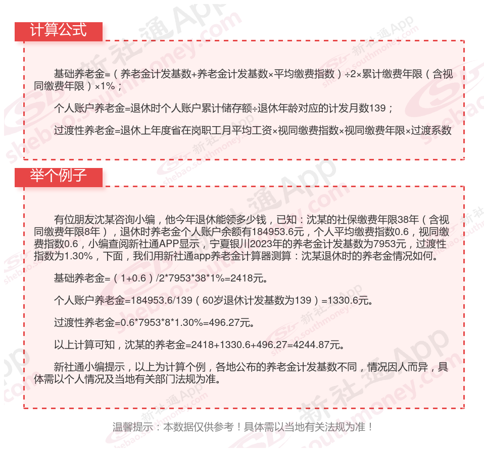
宁夏银川退休工资养老金计算方法及公式2024年最新(举例说明)

》点击新社通app养老金计算器,轻松测算你的养老金!
宁夏银川退休领取养老金的条件是什么?
参加养老保险的职工要领取养老金,必须同时符合两个条件才能每月领取:
1)达到法定退休年龄;
2)累积缴纳养老保险费满15年。
注意两者不是或者的关系。另外,如果累计缴费不满15年,那么在退休时可一次性领取个人账户中的累计部分的资金。
按照相关法规,我国法定的企业职工退休年龄是:男年满60周岁,女工人年满50周岁,女干部年满55周岁。从事井下、高空、高温、特别繁重体力劳动或其他有害身体健康工作(以下称特殊工种)的,退休年龄为男年满55周岁、女年满45周岁;因病或非因工致残,由医院证明并经劳动鉴定会确认完全丧失劳动能力的,退休年龄为男年满55周岁、女年满45周岁。
宁夏银川养老金计发基数是多少?附全国各地养老金计发基数排名前十,看看有哪些城市!
据新社通app显示,宁夏银川正式公布了本地的养老金计发基数,确定2023年退休人员养老金计发基数为7953元。
宁夏银川去年的计发基数是7648元,可见今年7953元、是上涨了3.99%。

温馨提示:本数据仅供参考!具体需以当地有关法规为准!
以上就是全部内容,希望对你有帮助,欢迎关注新社通app解锁更多社保专业资讯。