交了这么多年社保你知道我们退休后能领多少钱吗?根据最新的社保退休金在线计算器,职工退休时的社保退休金由两部分组成:社保退休金=基础社保退休金+个人账户社保退休金。
据新社通app获悉,随着2025年的到来,养老金的计算公式也备受关注。毕竟,养老金对于每一位退休人员来说,都是关乎生活质量的重要收入来源。
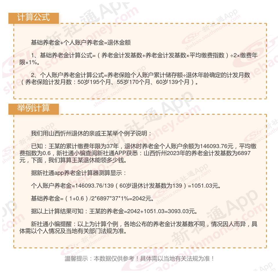
然而,许多退休人员可能并不清楚自己的养老金是如何计算得出的。养老金的计算遵循一个标准公式,这个公式在不同地区虽然会因具体数据而有所差异,但基本框架是一致的。要准确计算自己的养老金,你需要了解并代入自己的相关数据。下面随新社通app小编一起来看看每个月交那么多社保,2025年退休到底能领多少钱?
山西忻州退休工资养老金计算方法及公式2024年最新(举例说明)

》点击新社通app养老金计算器,轻松测算你的养老金!
山西忻州退休领取养老金的条件是什么?
山西忻州养老金的领取条件主要有以下几点
1、必须达到了法定退休年龄,并且办理了相关退休手续。中国的男性目前的法定退休年龄是60岁,女性为55岁。
2、缴纳社保的年限必须要满15年。如果到了法定退休年龄,但是缴费没有满15年,可以延长缴费直到满15年,就能开始享受养老待遇。
在《社会保险法》实施之前就已经参保的,延长缴费了5年还是不够15年的,就可以一次性把剩余费用全部补齐。
如果不愿意一次缴清的话,可以申请转入新型农村社会养老保险或者城镇居民社会养老保险,享受相应的养老保险待遇。
3、个人账户里面的钱是可以拿出来的。不过,能够拿出来的钱只是我们自己每个月工资里扣走的那一小部分钱,公司替我们缴纳的那部分就被纳入养老统筹基金了。
山西忻州养老金计发基数是多少?附全国各地养老金计发基数排名前十,看看有哪些城市!
查阅新社通app显示,山西忻州2023年的养老金计发基数公布,由6695元上涨至6897元,增长3.02%。

温馨提示:本数据仅供参考!仅供参考和学习交流之用,不对您构成任何决策建议。具体需以当地有关法规为准!
以上就是全部内容,希望对你有帮助,欢迎关注新社通app解锁更多社保专业资讯。