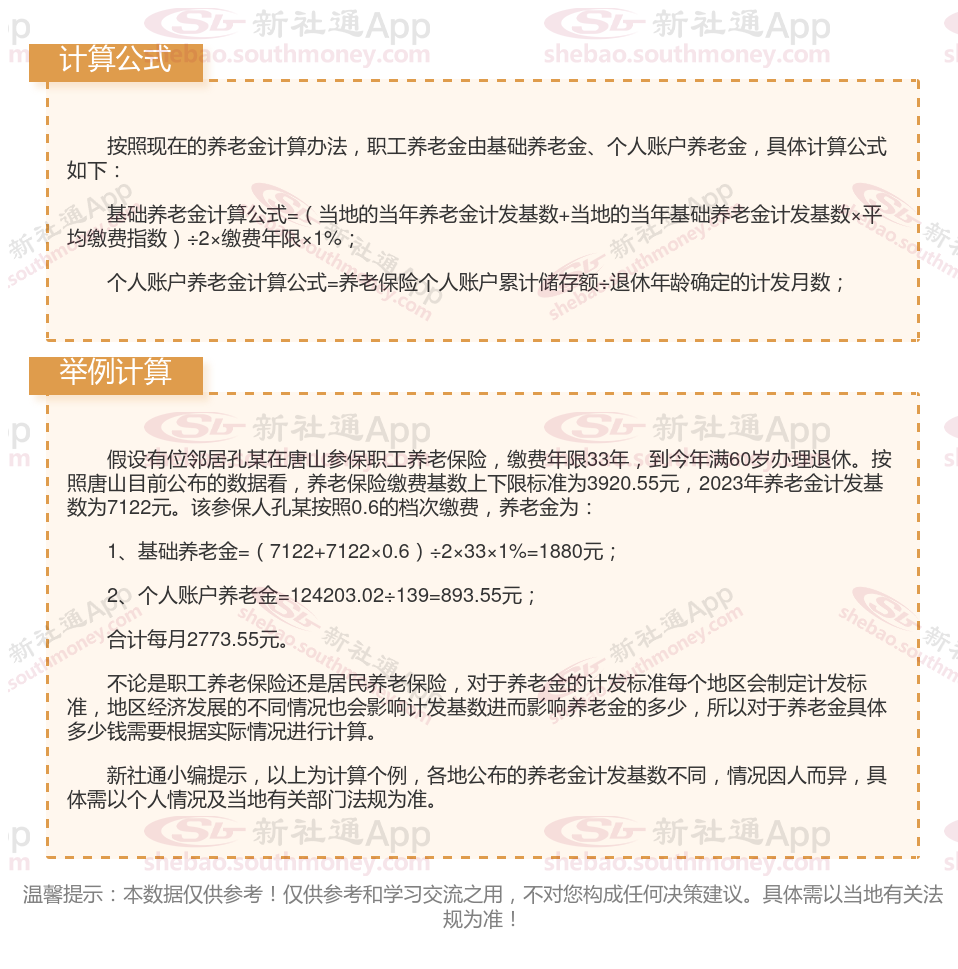
退休人员退休金2025计算方法:
退休金 = 基础养老金 + 个人账户养老金
基础养老金 = (退休时当地上一年度在岗职工月平均工资 + 本人平均工资指数) ÷ 2 × 缴费年限 × 1%。
个人账户养老金月标准为个人账户储存额除以计发月数。计算公式为:
个人账户养老金=参保人员退休时个人账户累计储存额÷计发月数

社保需要缴纳多少年才有退休金?
社保需要累计缴纳满15年才可以在你法定退休年龄之后享受社保待遇。
社保交满15年后可以不再交费。如果有单位,即使缴满15年,但职工还未退休的,企业还得继续缴费,直至退休;个人缴纳社保的话,可停缴,也可继续缴纳,根据当地法规,肯定也是继续缴纳好,养老保险是遵循“多缴多得”的原则,缴费基数越高、年限越长,退休时领取养老金也越多。
养老金多少取决于养老金计发基数、平均缴费指数、养老保险个人账户总额,也就是说退休人员满足在经济发达地区退休和缴费基数比较高的条件下,养老金普遍高于他人,因为养老金一方面存在地域差,也就是说同等条件下,上海、北京、浙江、江苏等经济发达地区养老金比较高;另一方面养老金是多缴多得、长缴多得,也就是权益与义务对等。