交了这么多年社保你知道我们退休后能领多少钱吗?根据最新的社保退休金在线计算器,职工退休时的社保退休金由两部分组成:社保退休金=基础社保退休金+个人账户社保退休金。
当我们社保退休,每月能领取多少钱的养老金呢?据新社通app获悉,这是许多人关心的问题。养老金的计算方法复杂多样,具体涉及到基础养老金、个人账户养老金等多个要素。有些地区采用平均工资计算法,地区则采取个人账户累计计算法。了解并掌握养老金的计算方法是弄清每月领取金额的重要前提。下面随新社通app小编一起来看看详情。
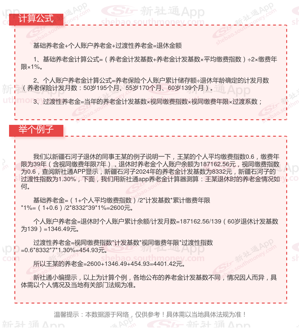
新疆石河子退休工资养老金计算方法及公式2024年最新(举例说明)

》点击新社通app养老金计算器,轻松测算你的养老金!
新疆石河子退休领取养老金的条件是什么?
新疆石河子养老金领取条件主要包括以下几个方面:
1、个人需要达到法定退休年龄。在我国,男性的法定退休年龄通常为60周岁,而女性的法定退休年龄则根据工作岗位类型有所不同。一般来说,从事生产操作岗位的女性工人的退休年龄为50周岁,而从事管理和技术岗位的女性干部的退休年龄为55周岁。
2、个人需要累计缴纳养老保险满15年。这是领取养老金的基本缴费年限要求。如果个人的累计缴费年限不足15年,那么将无法直接领取养老金。需要注意的是,如果个人在达到法定退休年龄时缴费年限不足15年,多数地区已经取消了一次性补缴社保的做法。此时,个人需要继续按月缴纳费用,直到满足最低缴费年限要求。在某些情况下,如果继续缴纳仍未满15年,个人可能在第五年后有一次性缴纳的机会,然后才能领取养老金。
3、个人在达到法定退休年龄后,还需要办理退休手续。这包括向所在单位或社保机构提交相关申请,经过审核和批准后,才能正式领取养老金。
需要注意的是,养老金领取条件可能因地区和具体方案的不同而有所差异。因此,在准备领取养老金时,建议咨询当地的社保机构或相关部门,以了解具体的领取条件和流程。同时,个人也应该提前规划自己的养老保险,确保在达到退休年龄时能够顺利领取养老金,享受应有的养老待遇。
新疆石河子养老金计发基数是多少?附全国各地养老金计发基数排名前十,看看有哪些城市!
据新社通app获悉,2023年新疆石河子公布了养老金计发基数,今年的养老金计发基数为8332元,增涨了707元,上涨了9.27%左右。

(备注:数据仅供参考,具体以当地有关法规为准)
以上就是全部内容,希望对你有帮助,欢迎关注新社通app解锁更多社保专业资讯。