交了这么多年社保你知道我们退休后能领多少钱吗?根据最新的社保退休金在线计算器,职工退休时的社保退休金由两部分组成:社保退休金=基础社保退休金+个人账户社保退休金。
在2024年12月份,消息指出,适当提高退休人员基本养老金,提高城乡居民基础养老金,也就意味着2025年,会继续调整养老金的待遇,并且实现双双增长,因为既能够调整职工养老金的待遇,也能够调整城乡居民基础养老金的待遇,最终受益的人群高达3亿人,城镇职工养老金的领取人口总数大约是1.4亿人左右,领取城乡居民养老金的人口总数大约在1.6亿人左右,这两类人群相加,最终受益的人群高达3亿人以上。
那么在我们得知,2025年继续提高退休养老金的消息以后,很多退休老人下一步的想法就是2025年的养老金,究竟会涨幅多少呢?会按照什么样的比例来进行调整呢?这可能成为了很多人所关心的一个话题。但是有一点实际情况,我们是不能够忽略的,人口老龄化社会不断加剧,也就标志着未来领取养老金的人口总数,将会进一步的加大,但同时也就意味着缴纳社保的人口总数将会进一步的下降。
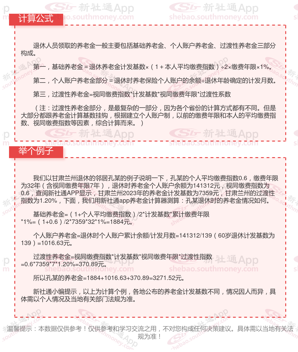
甘肃兰州退休工资养老金计算方法及公式2024年最新(举例说明)

》点击新社通app养老金计算器,轻松测算你的养老金!
甘肃兰州退休领取养老金的条件是什么?
根据有关法规:“参加基本养老保险的个人,达到法定退休年龄时累计缴费满十五年的,按月领取基本养老金。 参加基本养老保险的个人,达到法定退休年龄时累计缴费不足十五年的,可以缴费至满十五年,按月领取基本养老金;也可以转入新型农村社会养老保险或者城镇居民社会养老保险,按照法规享受相应的养老保险待遇。”
其养老金的领取条件为:
1、本人达到法定退休年龄并办理了退休手续;
2、所在单位和个人依法参加基本养老保险并履行缴费义务;
3、个人累计缴费时间满15年。
甘肃兰州养老金计发基数是多少?附全国各地养老金计发基数排名前十,看看有哪些城市!
据新社通app显示,根据有关法规,2023年甘肃兰州企业职工基本养老金计发基数为每月7359元。与2022年甘肃兰州企业退休职工养老金计发基数7077元相比,2023年增加282元,增幅为3.98%。

温馨提示:本数据仅供参考!仅供参考和学习交流之用,不对您构成任何决策建议。具体需以当地有关法规为准!
以上就是全部内容,希望对你有帮助,欢迎关注新社通app解锁更多社保专业资讯。