交了这么多年社保你知道我们退休后能领多少钱吗?根据最新的社保退休金在线计算器,职工退休时的社保退休金由两部分组成:社保退休金=基础社保退休金+个人账户社保退休金。
2025年城镇职工和城乡居民养老金将双涨,职工养老金实现21连涨,居民养老金4连涨。同时提高医保补助标准,2024年多地养老金计发基数上涨,个人养老金制12月15日实施,是给予社保参保人员巨大福利。
好消息来了,根据12月11日到12日消息,2025年将继续提高城镇职工基本养老金和城乡居民基本养老金,也就是2025年实现养老金的“双涨“,职工养老金将在2025年实现第21涨,也实现了自2005年以来的连续上涨,城乡居民基础养老金也实现了自2022年以来的连续上涨,实现了4连涨。
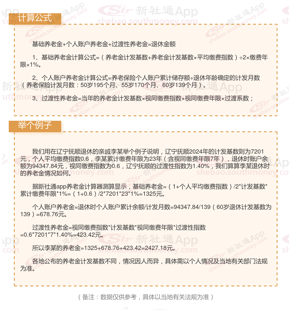
辽宁抚顺退休工资养老金计算方法及公式2024年最新(举例说明)

》点击新社通app养老金计算器,轻松测算你的养老金!
辽宁抚顺退休领取养老金的条件是什么?
领取养老金需满足以下条件:
首先,必须达到法定的退休年龄。具体而言,男性通常需要在年满60周岁时方可领取,而女性工人的退休年龄则通常为50周岁。对于担任管理和技术岗位的女性干部,退休年龄则定为55周岁。
其次,个人的基本养老保险缴费年限需累计满15年。若个人的累计缴费年限未能达到这一标准,则其个人账户中的储存额将一次性支付给本人,并终止其养老保险关系。
此外,还需办理退休手续。在满足了上述条件后,需经过劳动有关部门的批准,并完成相应的离退休手续。
值得注意的是,还有一些特殊情况下可以提前退休。例如,从事高空、井下、高温等特殊工种的人员,或因病或非因工致残的人员,可能在未达到正常退休年龄时即有资格领取养老金。
不过,以上所述仅为全国性的基本标准,具体的领取条件可能会因地区而异。因此,为确保获取最准确的信息,建议咨询当地的社保机构或相关部门。
辽宁抚顺养老金计发基数是多少?附全国各地养老金计发基数排名前十,看看有哪些城市!
据新社通app显示,辽宁抚顺2023年的养老金计发基数已经确定为7201元/月。与2022年相比,辽宁抚顺2023年的养老金计发基数上涨了214元,涨幅为3.06%。这一基数用于核算2023年1月1日至12月31日期间退休人员的养老金待遇。

温馨提示:本数据源于网络,仅供参考!具体需以当地具体法规为准!
以上就是全部内容,希望对你有帮助,欢迎关注新社通app解锁更多社保专业资讯。