河南南阳社保养老金计算主要由基础养老金和个人账户养老金组成。本文将为您详细介绍新的养老金计算公式,并提供具体的计算步骤和示例,让您提前了解自己的养老金待遇
据新社通app获悉,河南南阳养老保险是为了保证人们在老年时能够拥有稳定的经济来源,确保基本生活需求得到满足。然而,很多人并不清楚如何计算自己未来能够领取多少养老金?河南南阳养老保险要交多少钱?下面,我们将详细介绍养老保险金的计算方法及在线计算器。
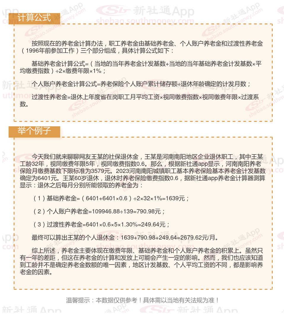
河南南阳社保退休工资计算方法及公式2024年最新(附自动计算器)

》新社通小编提示,“新社通app养老金计算器”可以计算养老金哦!以下是操作链接,点击即可轻松测算你的养老金!
河南南阳个人养老金计发月数是什么意思?
养老金计发月数指的是养老金待遇计划发放的月数。这个数值是根据城镇人口平均估计寿命、退休年龄以及基金投资收益率等多个因素来确定的。目前,我国60岁、55岁和50岁退休职工的个人账户养老金的计发月数分别为139个月、170个月和195个月。
然而,这个计发月数并非一成不变。随着记账利率的变化、退休金增长方案的调整以及人均预期寿命的延长等因素,养老金计发月数可能会发生变化。因此,具体的养老金计发月数应以当时的法规为准。
为了获取最准确的信息,建议定期查阅相关的方案或咨询当地的社保部门。同时,了解养老金计发月数的含义和影响因素,也有助于更好地规划个人的养老保险。
养老金个人账户余额查询怎么查?
河南南阳查询养老金的方法有多种,以下是具体介绍:
网上查询:您可以登录所在城市的社会保险业务网站,点击“个人社保信息查询”窗口,输入本人身份证和密码(密码通常是您的社保证编号或者身份证出生年月),即可查询养老金的相关信息。
电话查询:拨打综合服务电话“12333”进行方案咨询和信息查询。您可以通过语音提示或转人工服务,提供个人身份信息后,查询养老金的发放情况。
社保中心查询:如果您对自己的社保账号不清楚,可以携带身份证到各区社会保险经办机构业务办理大厅查询。工作人员会协助您查询养老金的发放记录、余额等信息。
自助终端查询:部分地区社保机构大厅内设有自助终端查询系统,您可以通过刷身份证或社保卡,或根据屏幕提示输入相关信息进行查询。
银行查询:如果养老金是通过银行代发的,您还可以直接查询代发养老金的银行存折或银行卡,了解养老金的到账情况。
请注意,不同的地区和机构可能提供不同的查询方式,您可以根据自己所在地的具体情况选择适合的查询方法。同时,为了保护个人隐私和信息安全,查询时需要提供正确的个人信息和证件,并注意防范诈骗风险。如果您在查询过程中遇到任何问题或疑问,可以联系当地的社保机构或拨打社保热线进行咨询。
温馨提示:本数据仅供参考!仅供参考和学习交流之用,不对您构成任何决策建议。具体需以当地有关法规为准!
以上就是河南南阳养老金计算的全部内容,希望对你有帮助,欢迎关注新社通app解锁更多社保专业资讯。