广西梧州社保退休能领多少钱?本文将为您详细介绍新的养老金计算公式,并提供具体的计算步骤和示例,让您提前了解自己的养老金待遇
在2024年12月份,消息指出,适当提高退休人员基本养老金,提高城乡居民基础养老金,也就意味着2025年,会继续调整养老金的待遇,并且实现双双增长,因为既能够调整职工养老金的待遇,也能够调整城乡居民基础养老金的待遇,最终受益的人群高达3亿人,城镇职工养老金的领取人口总数大约是1.4亿人左右,领取城乡居民养老金的人口总数大约在1.6亿人左右,这两类人群相加,最终受益的人群高达3亿人以上。
那么在我们得知,2025年继续提高退休养老金的消息以后,很多退休老人下一步的想法就是2025年的养老金,究竟会涨幅多少呢?会按照什么样的比例来进行调整呢?这可能成为了很多人所关心的一个话题。但是有一点实际情况,我们是不能够忽略的,人口老龄化社会不断加剧,也就标志着未来领取养老金的人口总数,将会进一步的加大,但同时也就意味着缴纳社保的人口总数将会进一步的下降。
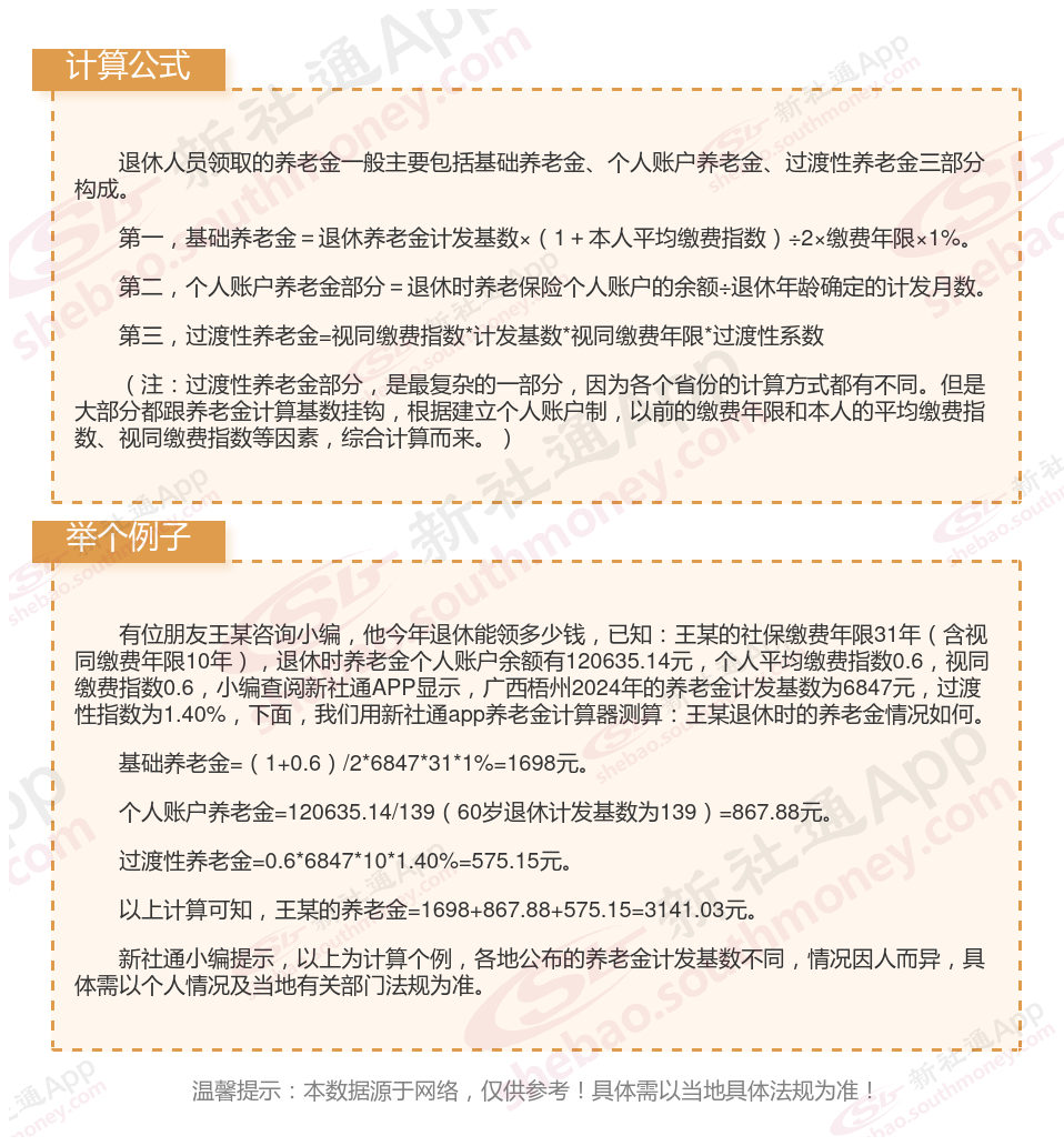
一、广西梧州社保交满退休可以拿多少,2024最新广西梧州养老金计算方法

二、个人养老金计发月数对照表
养老金计发月数指的是养老金待遇计划发放的月数。这一数值的设定与多个因素相关,包括退休年龄、城镇人口平均估计寿命、基金投资收益率等。
目前,我国对于不同退休年龄的职工设定了不同的计发月数。具体来说,60岁退休的职工,其个人账户养老金的计发月数为139个月;55岁退休的职工,计发月数为170个月;而50岁退休的职工,计发月数则为195个月。这些计发月数自2005年以来一直沿用至今,期间并未发生变化。
需要注意的是,计发月数的设定是为了确保在退休人员去世时,其个人账户的余额能够正好发放完毕,实现账户基金的精算自平衡。因此,这一数值并非随意设定,而是经过精心计算和调整的。
然而,随着时间的推移和社会经济的发展,一些影响养老金计发月数的因素可能发生了变化。例如,人均预期寿命的延长、记账利率的变动以及退休金增长率的调整等都可能对养老金的计发月数产生影响。因此,未来养老金计发月数是否会有所调整,还需要根据具体情况和方案变化来判断。
总的来说,养老金计发月数是养老保险制中的重要一环,其设定旨在保证退休人员的基本生活需求,并确保养老保险制的长期稳定运行。

三、广西梧州养老保险个人账户查询
广西梧州养老保险可以通过多种方式进行查询,以下是几种常见的查询方法:
1、电话查询:
拨打综合服务电话“12333”。
根据语音提示选择相应的服务,通常会有查询养老保险的选项。
提供个人信息后,即可查询养老保险的相关情况。
2、网上查询:
登录所在城市的社会保险业务网站。
在“个人社保信息查询”窗口输入本人的身份证和密码(密码可能是社保证编号或者身份证出生年月)。
进入后即可查询个人的参保信息,包括养老保险的缴费情况。
3、微信查询:
打开微信,点击右下角的“我”。
进入“服务”页面,选择“城市服务”。
在城市服务中选择社保查询,并绑定个人信息。
绑定完成后,即可查询个人的养老保险信息。
4、支付宝查询:
打开支付宝APP,点击“更多”。
找到“便民生活”栏目下的“城市服务”。
进入城市服务后,点击“社保查询”。
在社保查询页面选择“养老账户查询”或“养老缴费情况”等选项,即可查看相关信息。
5、自助终端查询:
在社保经办机构或指定的自助终端机上,通过刷身份证或输入相关信息进行查询。
6、社保中心查询:
携带身份证前往各区社会保险经办机构业务办理大厅。
在大厅的自助查询机上输入身份证号码和密码进行查询。
也可以在大厅的窗口向工作人员咨询并查询养老保险情况。
请注意,不同地区的查询方式可能有所不同,可以根据当地的实际情况选择适合的查询方法。另外,为了确保查询结果的准确性,可以提供正确的个人信息和证件号码。如果查询过程中遇到任何问题,可以拨打社保热线或前往社保机构进行咨询。
四、如何提高养老金待遇,可以考虑以下几个方面:
1.提高缴费档次:
在有负担能力的情况下,选择较高的缴费基数进行缴费。这不仅能提高个人账户的积累,也能增加平均缴费指数,进而提高养老金的数额。
例如,选择36549元缴费基数相比于7310元,缴费一年个人账户能够积累的资金会多出很多。
2.避免提前退休:
退休年龄也是影响养老金的一个因素。退休年龄越晚,缴费年限长的可能性就越大,同时计算个人账户养老金的计发月数也会越小,从而增加每月领取的养老金数额。
3.延长缴费年限:
坚持缴费不间断,尽可能延长缴费年限。在养老金的计算中,缴费年限是一个关键因素,缴费时间越长,基础养老金的数额越高。
例如,缴费15年只能领取12%的养老金计发基数,而缴费30年能够领取24%,缴费40年则能领取32%。
4.在经济发达的城市缴纳社保:
社会平均工资水平对养老金待遇有很大影响。在经济发达的城市缴纳社保,会获得更好的养老金待遇。
5.关注个人健康状况:
我国养老保险制是终身制,养老金会一直发放到离世为止。因此,关注自己的健康状况,延长寿命,也是提高养老金待遇的一个重要途径。
6.考虑年金制:
如果在的企业或单位提供年金制(职业年金或企业年金),可以积极参与,因为这将增加退休后养老金的总额。
7.努力提升个人职称:
职称的提升往往伴随着个人工资的增加,从而增加养老保险的缴费基数,进而增加养老金的数额。
8.关注养老金调整方案:
每年都会根据物价、工资等因素对养老金进行调整。了解并关注这些方案,可以及时把握自己的养老金增长情况。
通过综合以上方案,可以有效提高个人的养老金待遇。
》点击新社通app社保养老金规划,领取您的规划方案!为您的退休生活加薪!
温馨提示:本数据仅供参考!具体需以当地有关法规为准!
以上就是广西梧州退休人员养老金计算的全部内容,希望对你有帮助,欢迎关注新社通app解锁更多社保专业资讯。