退休后2025退休金计算方法:
基础养老金:计算公式通常为(退休时上年度全市或全省城镇单位就业人员月平均工资+本人指数化月平均缴费工资)÷2×缴费年限×1%。其中,本人指数化月平均缴费工资是根据个人历年缴费工资与全市或全省在岗职工平均工资的比例来计算的。
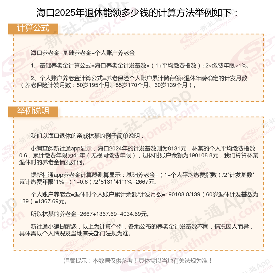
个人账户养老金=个人账户储存余额/计发月数。
2006年6月30日之前的视同缴费年限过渡性养老金=视同缴费账户总额÷120;2006年之后的视同缴费年限过渡性养老金=视同缴费账户总额÷计发月数。

养老保险怎么买划算?
要使养老金缴纳最划算,需要综合考虑个人的经济状况、健康状况、年龄、未来养老需求以及当地社保方案等因素。以下是一些具体的看法:
选择合适的缴费档次:
城乡居民基本养老保险:通常设有多个缴费档次,如从300元到6000元不等。在经济条件允许的情况下,可以选择较高的缴费档次,以便将来获得更高的养老金收益。同时,要注意有关部门可能对选择较高档次缴费的居民提供额外的补贴或奖励。
城镇职工养老保险:通常由单位和个人共同缴纳,单位缴纳部分计入基本养老保险统筹基金,个人缴纳部分记入个人账户。在选择缴费档次时,应考虑个人经济承受能力和未来养老需求。一般来说,缴费档次越高,未来领取的养老金也越多。
尽量延长缴费年限:
基本养老保险的缴费期限越长,未来领取的养老金就越高。因此,在可能的情况下,应尽量延长缴费年限,以获得更高的养老金待遇。
关注方案动态:
由于各地有关部门方案会不断调整,补贴方案、缴费基数、缴费比例等都可能发生变动。因此,定期关注方案变化,以便及时调整缴费计划,进一步优化养老收益。
选择计发基数高、有特殊照顾的地区:
不同地区养老金方案有所差异,部分地区的计发基数比较高,退休后能领取的养老金也越高。另外部分地区养老金方案会有优势,每年能够增加的基础养老金会更高一些。
综上所述,养老金怎么交最划算需要综合考虑多个因素。在做出确定时,咨询当地的社保机构或专业的财务顾问以获取更具体、更个性化的。同时,也要根据自身的经济状况、年龄、健康状况以及对未来养老需求的预期来制定合理的养老规划。
温馨提示:本数据仅供参考!具体需以当地有关法规为准!