湖南娄底养老金能领多少钱?每个人领取退休金额的标准是什么?每月能拿到的钱取决于多个因素,包括缴费年限、缴费基数、社会平均工资等。本文介绍计算公式和提高待遇的方法,您可以更好地规划自己的养老生活。
据新社通app获悉,随着2025年的到来,养老金的计算公式也备受关注。毕竟,养老金对于每一位退休人员来说,都是关乎生活质量的重要收入来源。
然而,许多退休人员可能并不清楚自己的养老金是如何计算得出的。养老金的计算遵循一个标准公式,这个公式在不同地区虽然会因具体数据而有所差异,但基本框架是一致的。要准确计算自己的养老金,你需要了解并代入自己的相关数据。下面随新社通app小编一起来看看每个月交那么多社保,2025年退休到底能领多少钱?
湖南娄底退休工资计算方法及计算公式2024年最新(附在线计算器)

2025湖南娄底职工养老保险金计算公式如下:
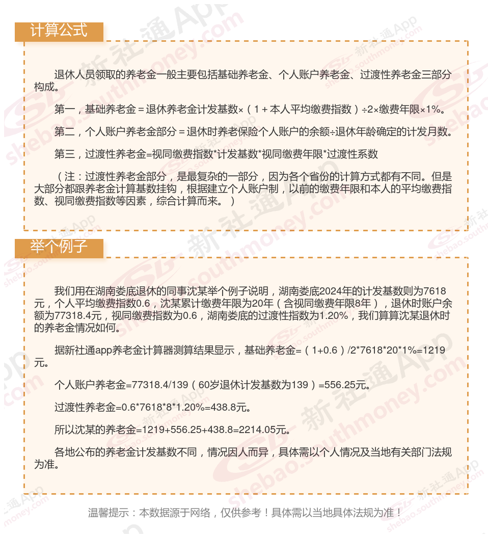
湖南娄底基础养老金+个人账户养老金+过渡性养老金=退休金额
1、基础养老金计算公式=(湖南娄底养老金计发基数+湖南娄底养老金计发基数×平均缴费指数)÷2×缴费年限×1%。
2、个人账户养老金计算公式=养老保险个人账户累计储存额÷退休年龄确定的计发月数(养老保险计发月数:50岁195个月、55岁170个月、60岁139个月)。
3、过渡性养老金=当年的养老金计发基数×视同缴费指数×视同缴费年限×过渡系数;
工龄29年养老金计算举例
假设,参保人A是湖南娄底地区企业退休职工,其中参保人A工龄29年,视同缴费年限6年,视同缴费指数0.6。那么,根据消息显示,湖南娄底养老保险月缴费基数下限标准为4027元。2024湖南娄底城镇职工基本养老保险基本养老金计发基数确定为7618元。参保人60岁退休,退休时养老保险缴费指数0.6,据新社通app养老金计算器测算显示:退休之后每月分别所能领取的养老金为:
(1)基础养老金=(7618+7618×0.6)÷2×29×1%=1767元;
(2)个人账户养老金=112111.68÷139=806.56元;
(3)过渡性养老金=7618×0.6×6×1.20%=329.1元;
最终可以算出个人退休金:1767+806.56+329.1=2902.66元/月。
综上所述,养老金主要体现在缴费年限、基础养老金和个人账户养老金的积累上。虽然只有一年的差距,但这在养老金的计算和发放上可能会产生一定的影响。然而,我们也应该知道到工龄并不是确定养老金数额的唯一因素,地区计发基数、个人平均工资的不同,都是影响养老金的因素。
》点击新社通app养老金计算器,轻松测算你的养老金!
怎么做才能提高自己的养老金待遇?
提高养老金待遇是一个涉及多方面因素的过程。以下是一些具体的方法供您参考:
提高缴费基数:
养老金遵循“多缴多得”的原则,即前期缴费越多,后期获得的养老金就越多。因此,增加自己的缴费基数是提高养老金待遇的有效方式。
社保缴费基数通常是以当地上一年度社会平均工资的60%-300%为标准,企业职工需根据自己每月的工资水平确定缴费基数,而灵活就业人员可根据自己的实际经济状况选择合适的基数缴费。
关注自身健康,延长寿命:
养老金是终身制的,只要活着就会源源不断地发放。因此,关注自己的身心健康,尽可能延长寿命,能够领取更多养老金。
选择在经济发达的地区办理退休:
社会平均工资越高的地区,养老金待遇通常也会更高。
如果有多地参保的经历,并且想要在经济发达的城市享受更好的养老金待遇,需要在该城市累计缴费满10年以上。
增加缴费年限
延长缴费年限:养老金的领取条件之一是累计缴费满15年,但在此基础上,尽可能延长自己的缴费时间。缴费年限越长,你最终获得的养老金就会越多。
避免断缴:在缴费过程中,尽量避免中途断缴,以免影响缴费年限的累计。
努力提升个人职称:
职称的提升往往伴随着个人工资的增加,从而增加养老保险的缴费基数,进而增加养老金的数额。
》点击新社通app社保养老金规划,为您的退休生活加薪!
温馨提示:本数据仅供参考!具体需以当地有关法规为准!
湖南娄底退休工资计算方法的相关内容就分享到这里,社保问题就上新社通!欢迎关注/下载新社通APP解锁更多社保专业资讯及社保实用计算器!