你知道福建福州退休后能领多少钱吗?根据最新的社保退休金在线计算器,职工退休时的社保退休金由两部分组成:社保退休金=基础社保退休金+个人账户社保退休金。
2025年福建福州退休工资多少钱一个月?本文介绍了2025年养老金的计算方法。养老金的数额与缴纳养老保险的年限密切相关,但具体的计算还需要参照养老金的计算公式。下面新社通小编带您了解2025年养老金的计算方法的详情。
一、福建福州多少岁可以领退休金?2024年最新法定退休年龄是多少?
我国的法定退休年龄根据不同人群和工种有所不同。通常情况下,男性职工的法定退休年龄是60周岁,女性干部的法定退休年龄是55周岁,女性工人的法定退休年龄是50周岁。
然而,对于从事井下、高空、高温、特别繁重体力劳动或其他有害身体健康的工作的职工,退休年龄有所提前。具体为男职工年满55周岁、女职工年满45周岁。此外,如果职工因病或非因工致残,由医院证明并经有关部门确认完全丧失劳动能力的,退休年龄为男年满50周岁、女年满45周岁。
请注意,退休年龄的具体法规可能会根据方案调整而有所变化,建议您咨询当地社保部门或人力资源部门以获取最准确的信息。
下面是网友整理的最新男女退休年龄对照表,供您参考!
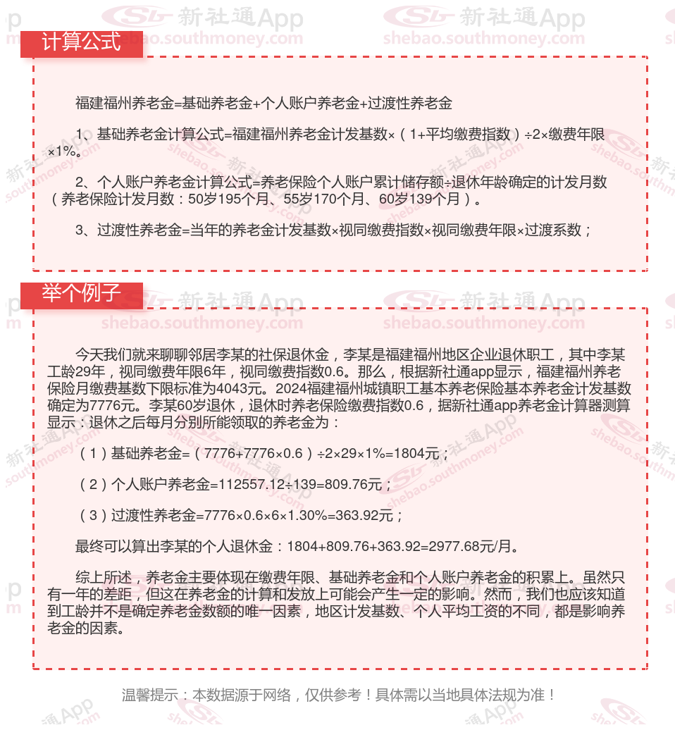
二、福建福州社保退休工资计算方法2024年最新(在线计算器)

》点击新社通app养老金计算器,轻松测算你的养老金!
三、个人交养老保险要交多少年呢?
养老保险要交最低15年。个人交养老保险最低的缴费年限需要达到15年,而年限不用连续,中途可以断交,只要最终的缴费年限累计达到15年就可以申请领取养老金。但是15年只是最低的缴费年限要求,如果大家的缴费年限刚好只有15年,就只能按照最低标准来领取养老金。
所以建议大家在条件允许的情况下,可以尽早购买养老保险,并且在开始缴纳养老保险之后,不到万不得已尽量不要断交。这样最终的缴费年限会长一些,能领取的养老金也会更多一些。
温馨提示:本数据仅供参考!具体需以当地有关法规为准!
以上就是全部内容,希望对你有帮助,欢迎关注新社通app解锁更多社保专业资讯。