云南昭通社保退休能领多少钱?云南昭通每月能拿到的钱取决于多个因素,包括缴费年限、缴费基数、社会平均工资等。本文介绍计算公式和提高待遇的方法,您可以更好地规划自己的养老生活。
据新社通app获悉,众多即将在云南昭通退休的老人们都在关心,到了2025年他们的养老金将如何计算。随着我国养老保险体系的日益完善和优化,养老金的计算方法也在不断地得到更新和调整。个人的退休时间、累计缴费年限以及缴费的基数等因素,都将对最终能够领取到的养老金数额产生重要的影响。下面随新社通app小编一起来看看云南昭通退休金计算公式2025计算器,2025社保退休工资计算公式吧!
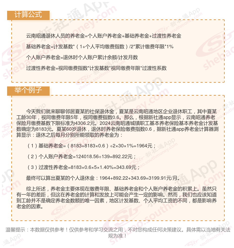
云南昭通社保退休工资计算方法及公式2024年最新(计算器)

》点击新社通app养老金计算器,轻松测算你的养老金!
养老保险领取需要满足哪些条件?
领取养老金的条件因不同的养老保险方案而有所差异。以下是几种主要养老保险方案下领取养老金的条件:
达到法定退休年龄,即男年满60周岁,女工人年满50周岁,女干部年满55周岁。
特殊工种提前退休:男年满55周岁,女干部年满50周岁,女工人年满45周岁,且从事高空和特别繁重体力劳动满10年、从事高温和井下工作满9年、从事有害工作满8年。
因病或非因工致残提前退休:经劳动能力鉴定会鉴定,完全丧失劳动能力,男年满50周岁,女年满45周岁。
缴费条件:
企业和职工按法规缴纳基本养老保险费。
个人缴费年限满15年及其以上。
已办理退休手续。
云南昭通个人养老金计发月数是什么?(附计发月数一览表)
据了解,养老金计发月数是指养老金待遇计划发放的月数。目前,我国对于不同年龄段的退休职工,养老金计发月数有固定的法规。具体来说,60岁退休的职工,其个人账户养老金的计发月数为139个月;55岁退休的职工,计发月数为170个月;而50岁退休的职工,计发月数则为195个月。
这些计发月数是根据城镇人口平均估计寿命、退休年龄以及基金投资收益率等多种因素计算得出的。其目标是确保在退休人员去世时,其个人账户中的余额能够正好发放完毕,实现账户基金的精算自平衡。
值得注意的是,尽管自2005年以来,养老金计发月数的法规已经多年未变,但近年来,有关养老金方案和讨论一直在进行中。随着人口老龄化的加剧和经济社会的发展,未来养老金计发月数是否会有调整,还需要根据具体情况和方案变动来判断。
总的来说,了解并正确计算养老金计发月数对于确保退休职工能够享受到应有的养老金待遇具有重要意义。如果您需要更详细或具体的信息,建议咨询当地社保部门或相关机构。

(备注:数据仅供参考,具体以当地有关法规为准)
以上就是云南昭通养老金计算的全部内容,希望对你有帮助,欢迎关注新社通app解锁更多社保专业资讯。